HOME   LIST
‹–   –›

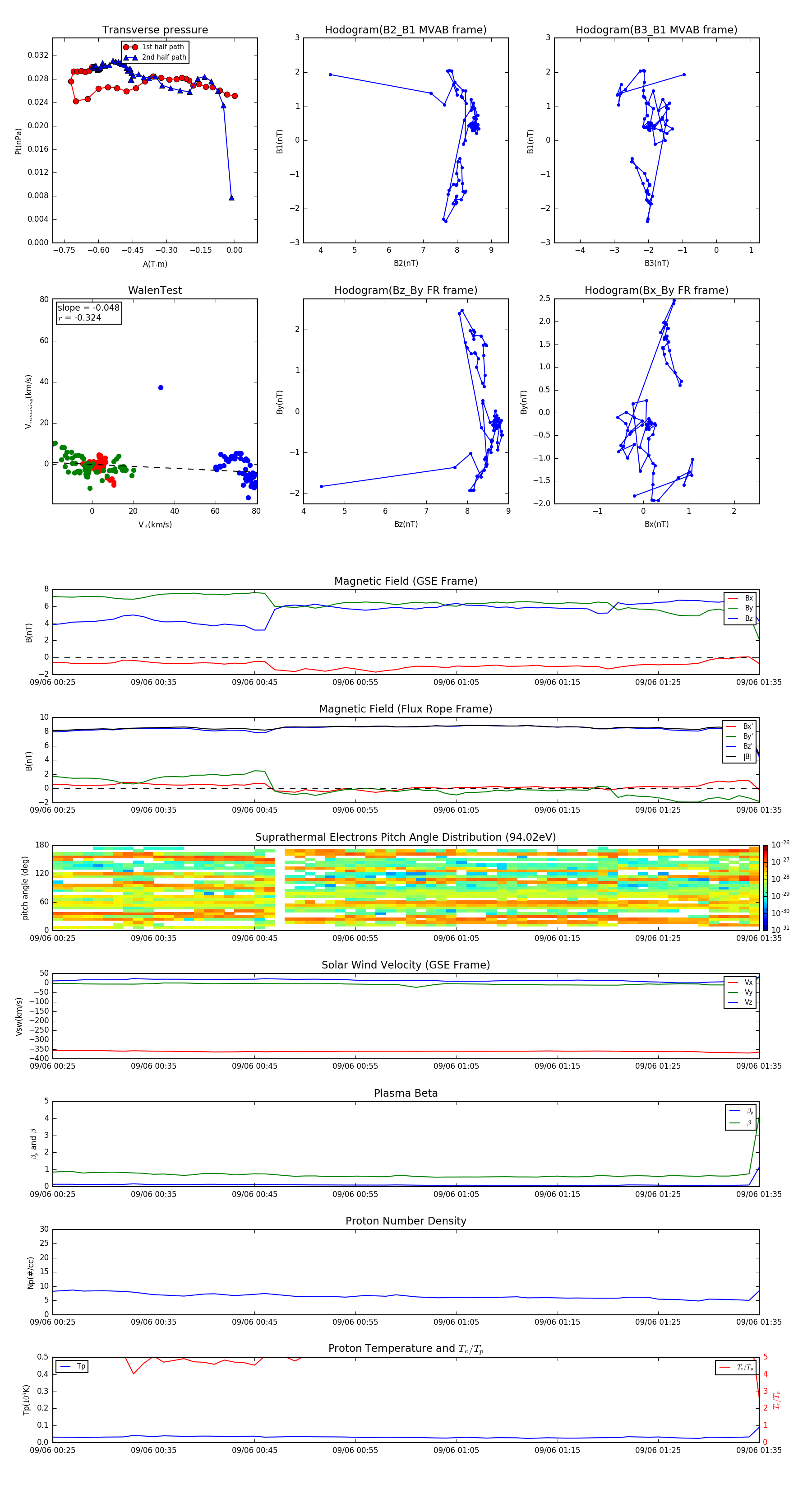
Flux Rope in 2000

Flux Rope Event 2000-09-06 00:25 ~ 2000-09-06 01:35 (71 minutes)


plot