HOME   LIST
‹–   –›

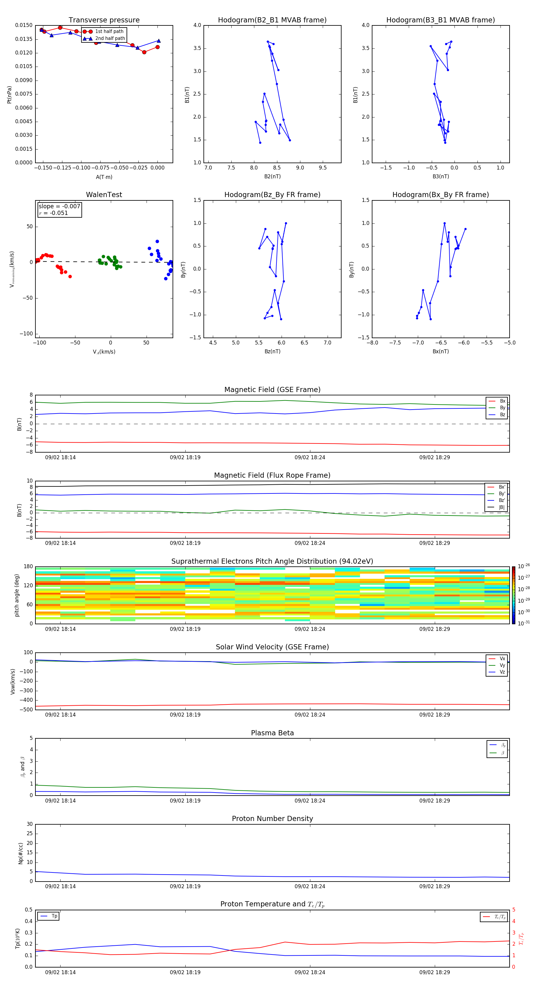
Flux Rope in 2000

Flux Rope Event 2000-09-02 18:13 ~ 2000-09-02 18:32 (20 minutes)


plot