HOME   LIST
‹–   –›

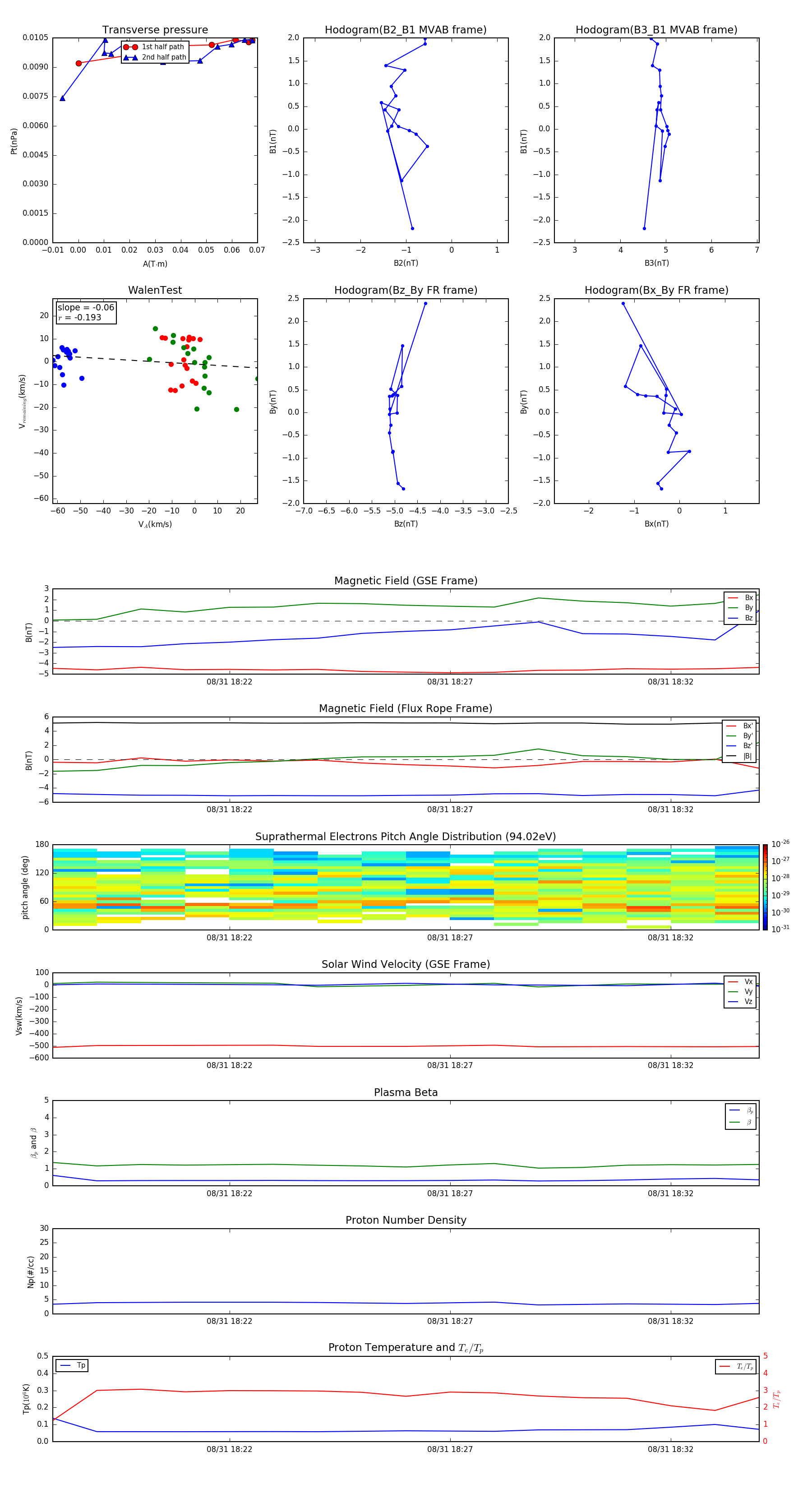
Flux Rope in 2000

Flux Rope Event 2000-08-31 18:18 ~ 2000-08-31 18:34 (17 minutes)


plot