HOME   LIST
‹–   –›

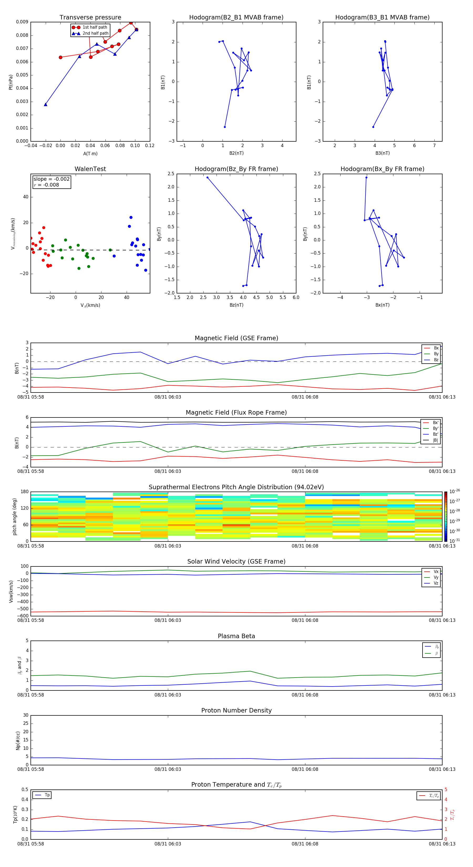
Flux Rope in 2000

Flux Rope Event 2000-08-31 05:58 ~ 2000-08-31 06:13 (16 minutes)


plot