HOME   LIST
‹–   –›

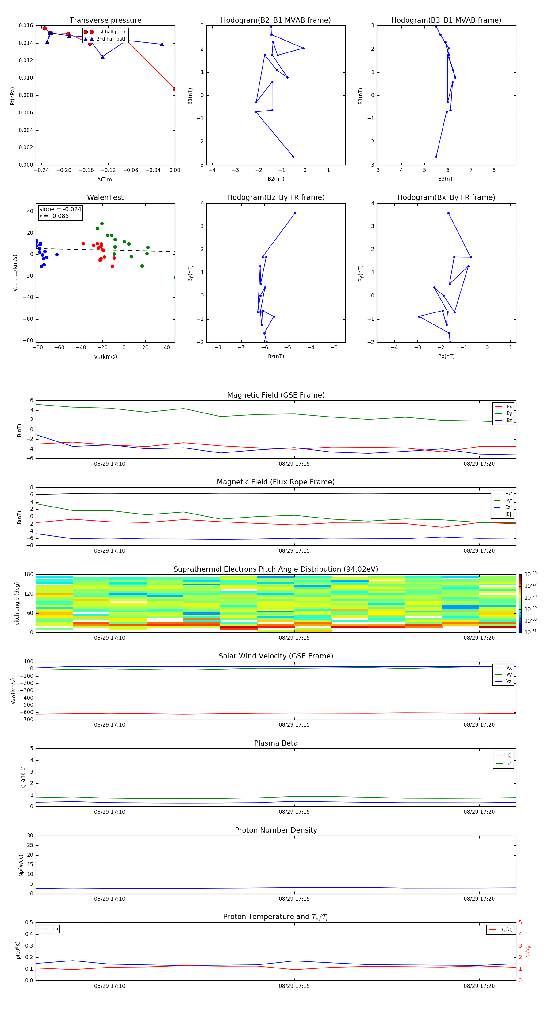
Flux Rope in 2000

Flux Rope Event 2000-08-29 17:08 ~ 2000-08-29 17:21 (14 minutes)


plot