HOME   LIST
‹–   –›

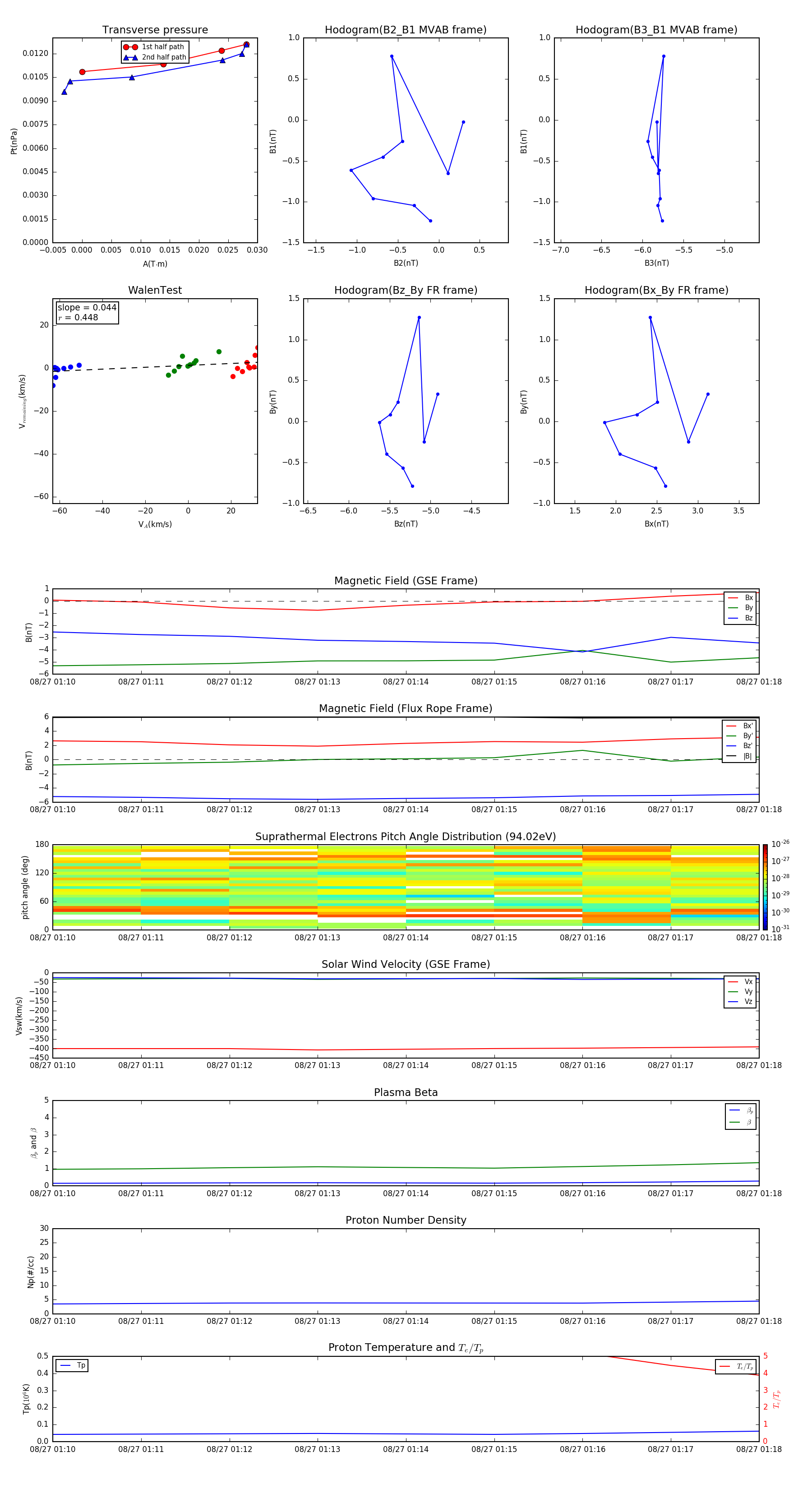
Flux Rope in 2000

Flux Rope Event 2000-08-27 01:10 ~ 2000-08-27 01:18 (9 minutes)


plot