HOME   LIST
‹–   –›

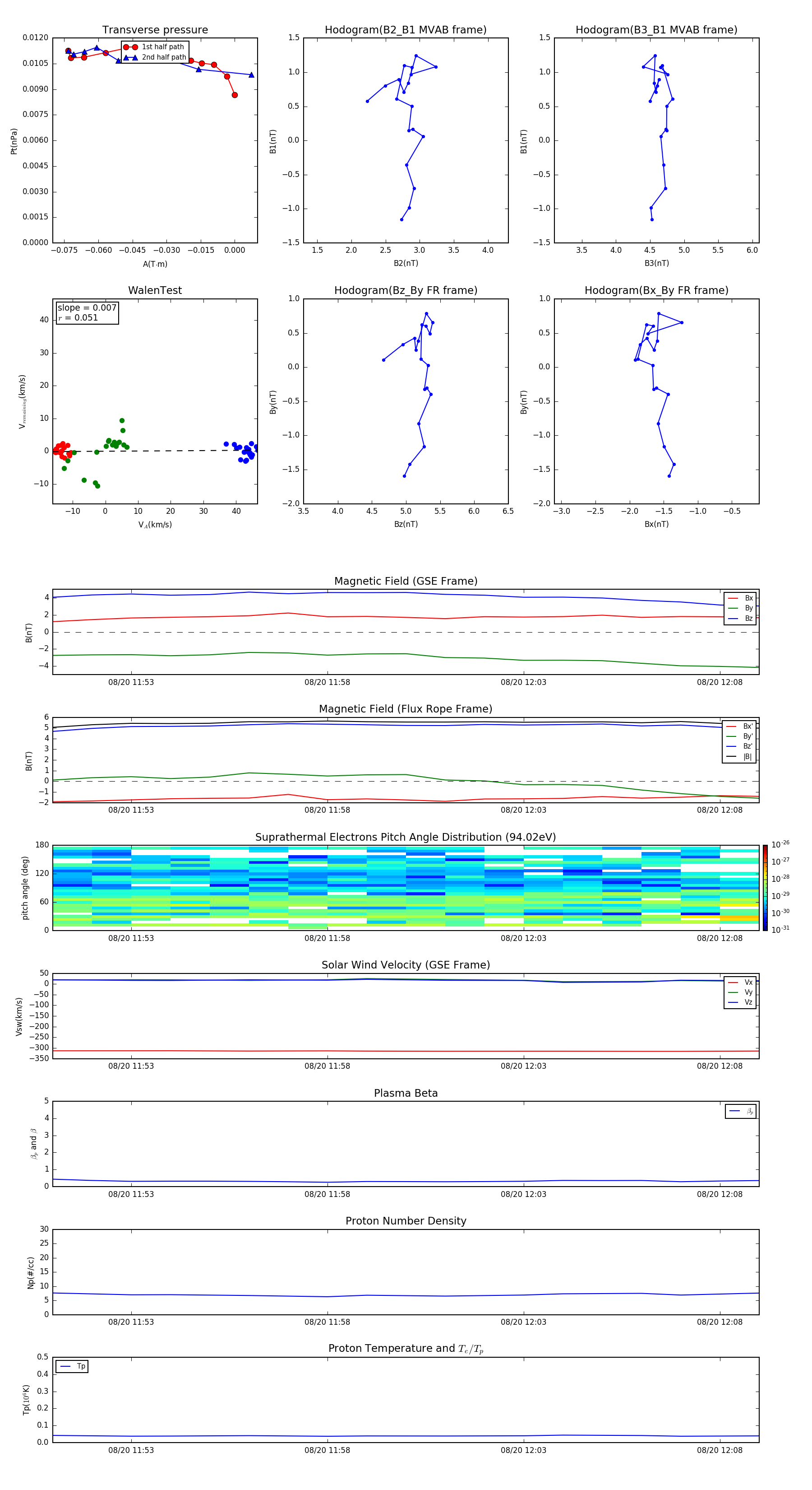
Flux Rope in 2000

Flux Rope Event 2000-08-20 11:51 ~ 2000-08-20 12:09 (19 minutes)


plot