HOME   LIST
‹–   –›

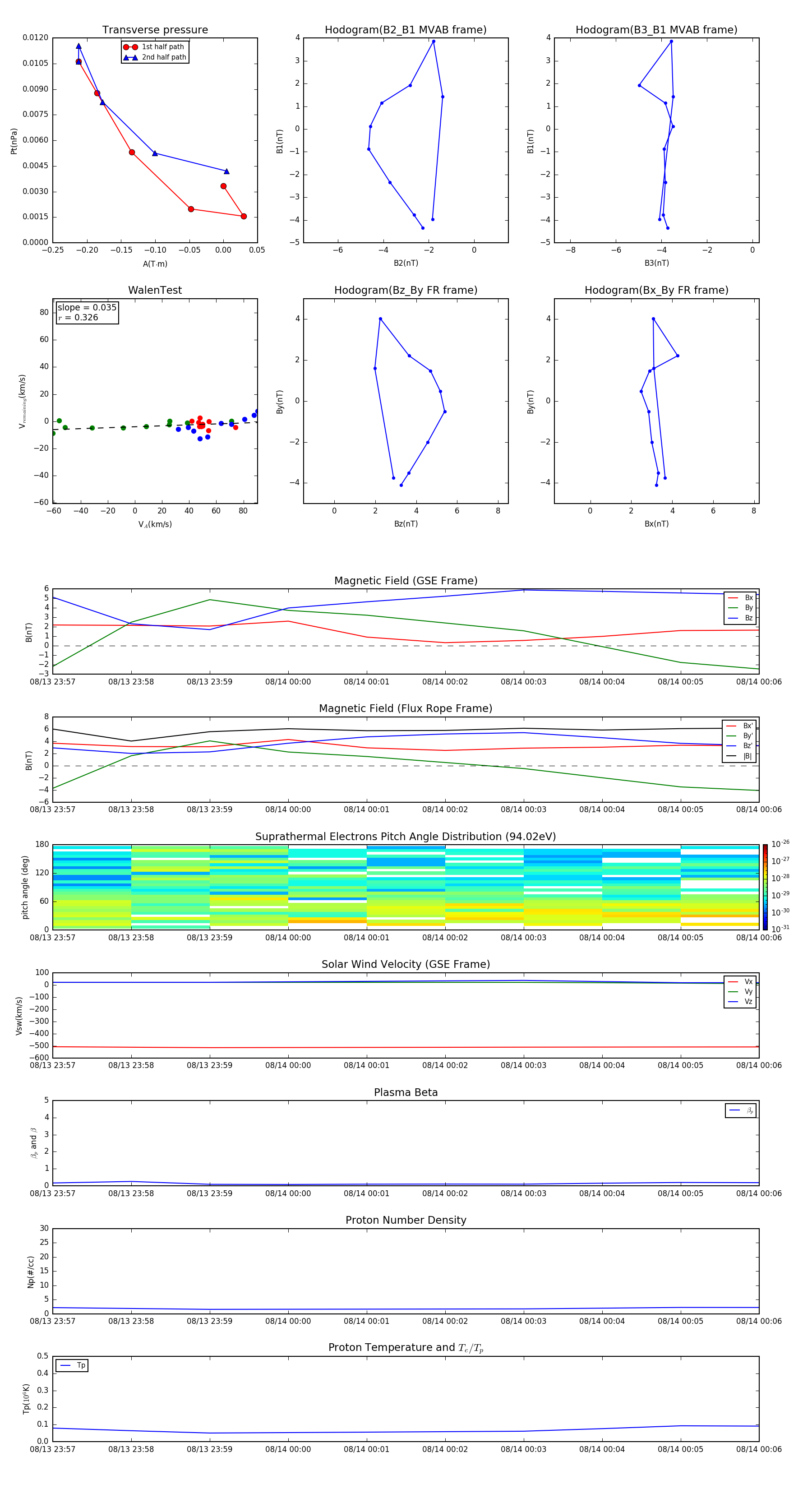
Flux Rope in 2000

Flux Rope Event 2000-08-13 23:57 ~ 2000-08-14 00:06 (10 minutes)


plot