HOME   LIST
‹–   –›

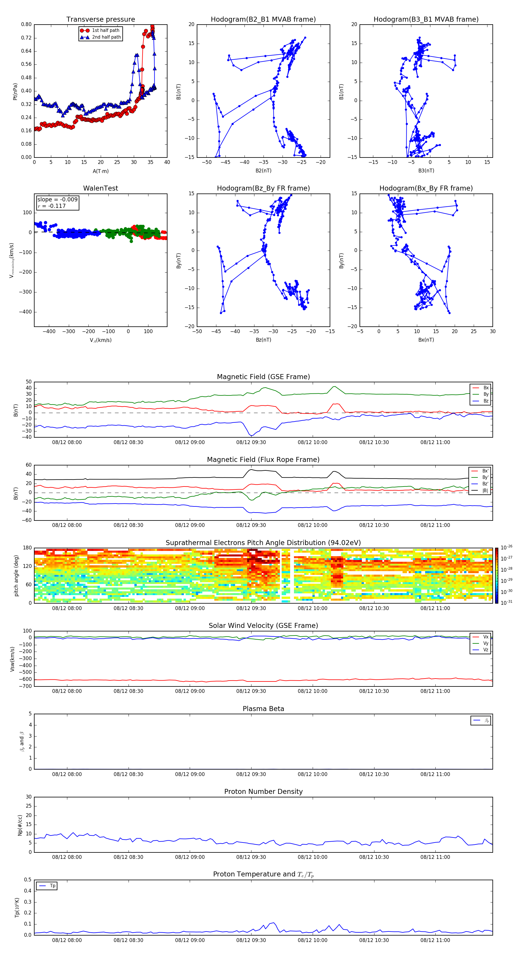
Flux Rope in 2000

Flux Rope Event 2000-08-12 07:44 ~ 2000-08-12 11:28 (225 minutes)


plot