HOME   LIST
‹–   –›

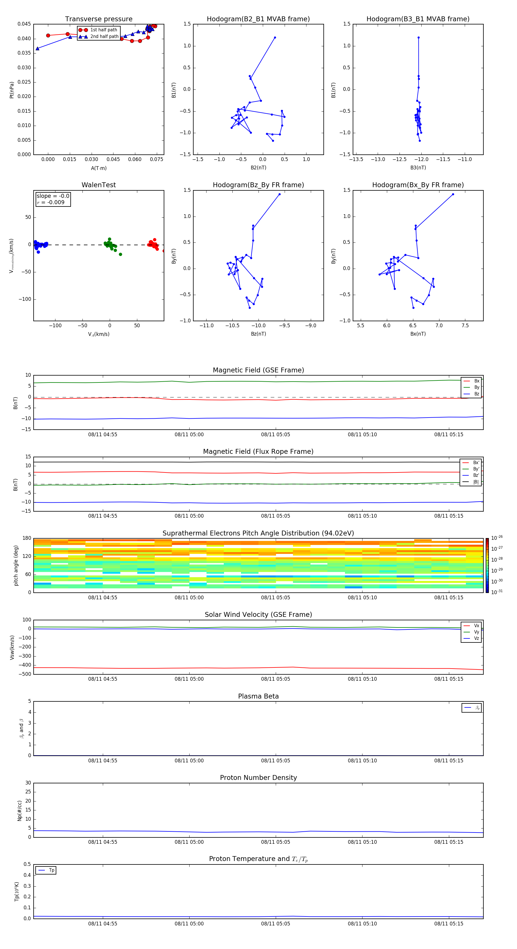
Flux Rope in 2000

Flux Rope Event 2000-08-11 04:51 ~ 2000-08-11 05:17 (27 minutes)


plot