HOME   LIST
‹–   –›

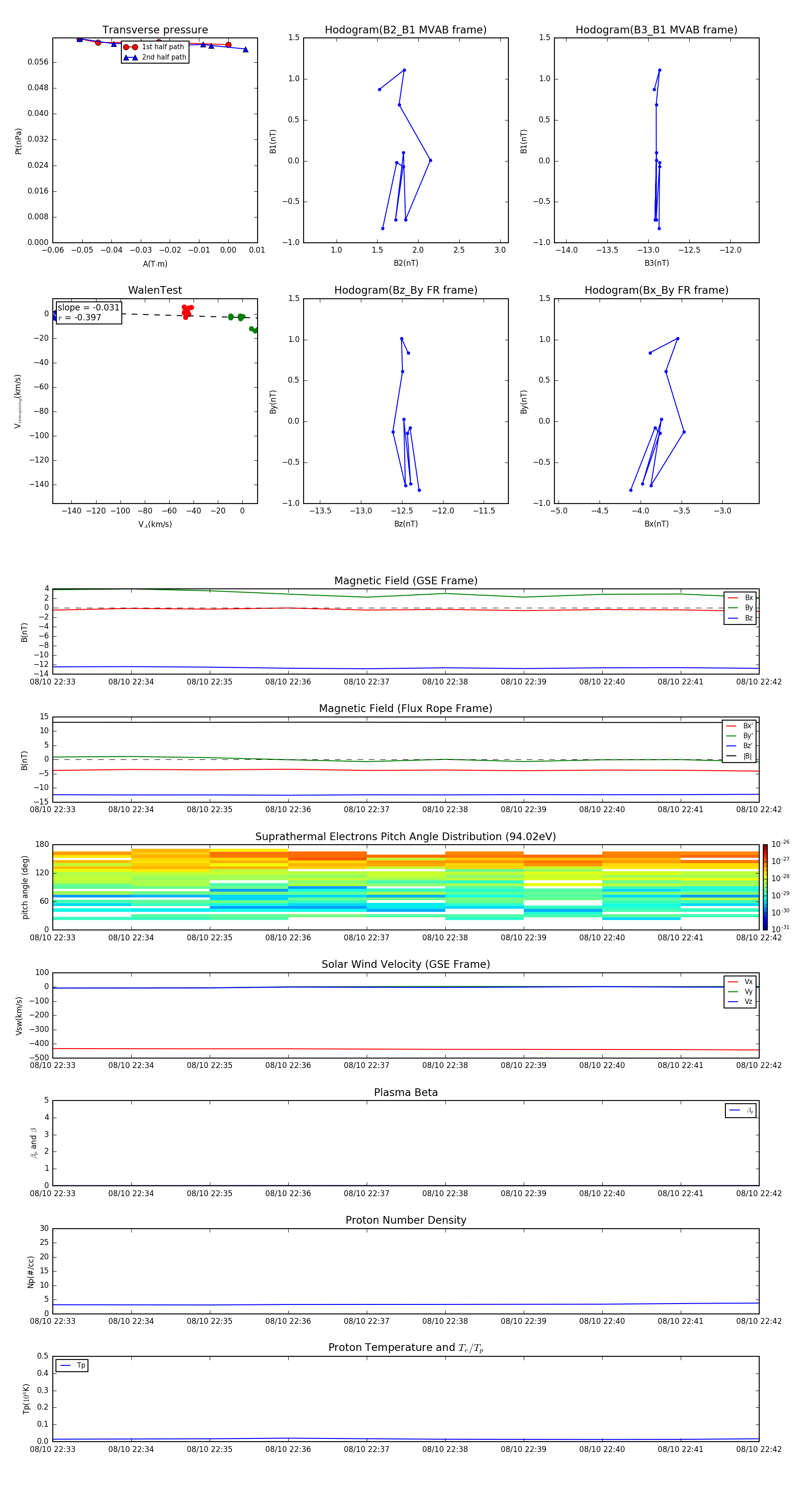
Flux Rope in 2000

Flux Rope Event 2000-08-10 22:33 ~ 2000-08-10 22:42 (10 minutes)


plot