HOME   LIST
‹–   –›

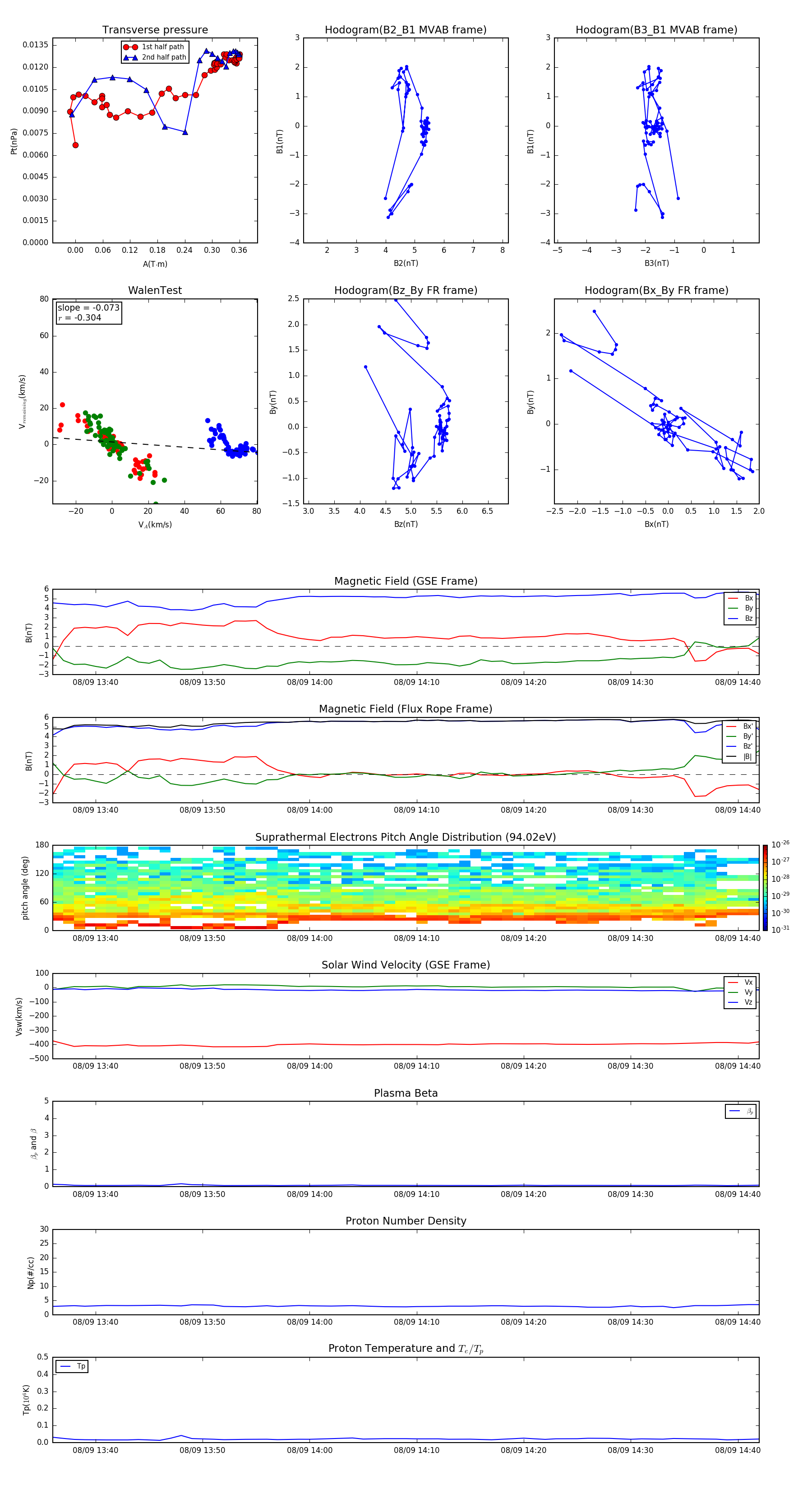
Flux Rope in 2000

Flux Rope Event 2000-08-09 13:36 ~ 2000-08-09 14:42 (67 minutes)


plot