HOME   LIST
‹–   –›

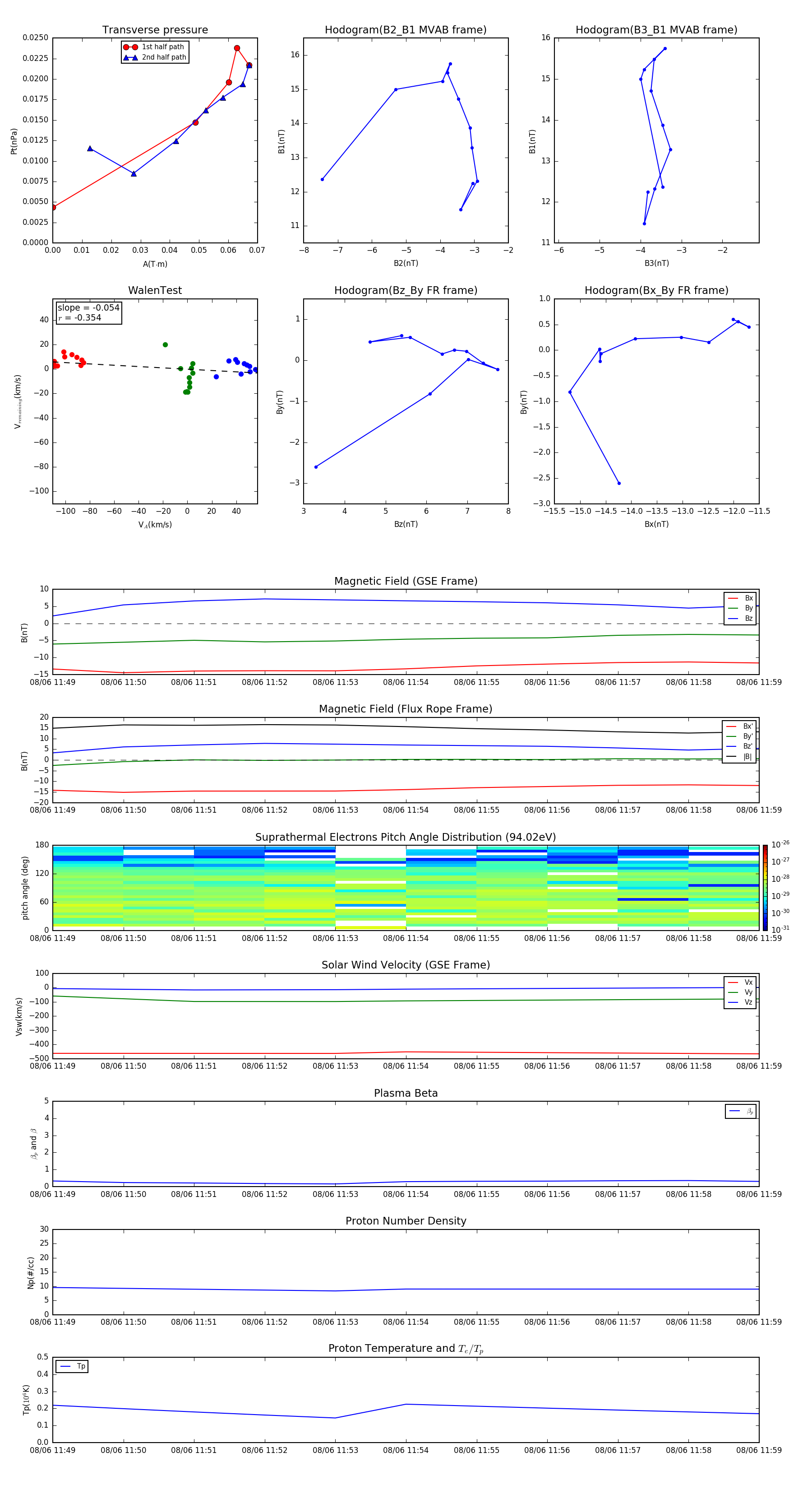
Flux Rope in 2000

Flux Rope Event 2000-08-06 11:49 ~ 2000-08-06 11:59 (11 minutes)


plot