HOME   LIST
‹–   –›

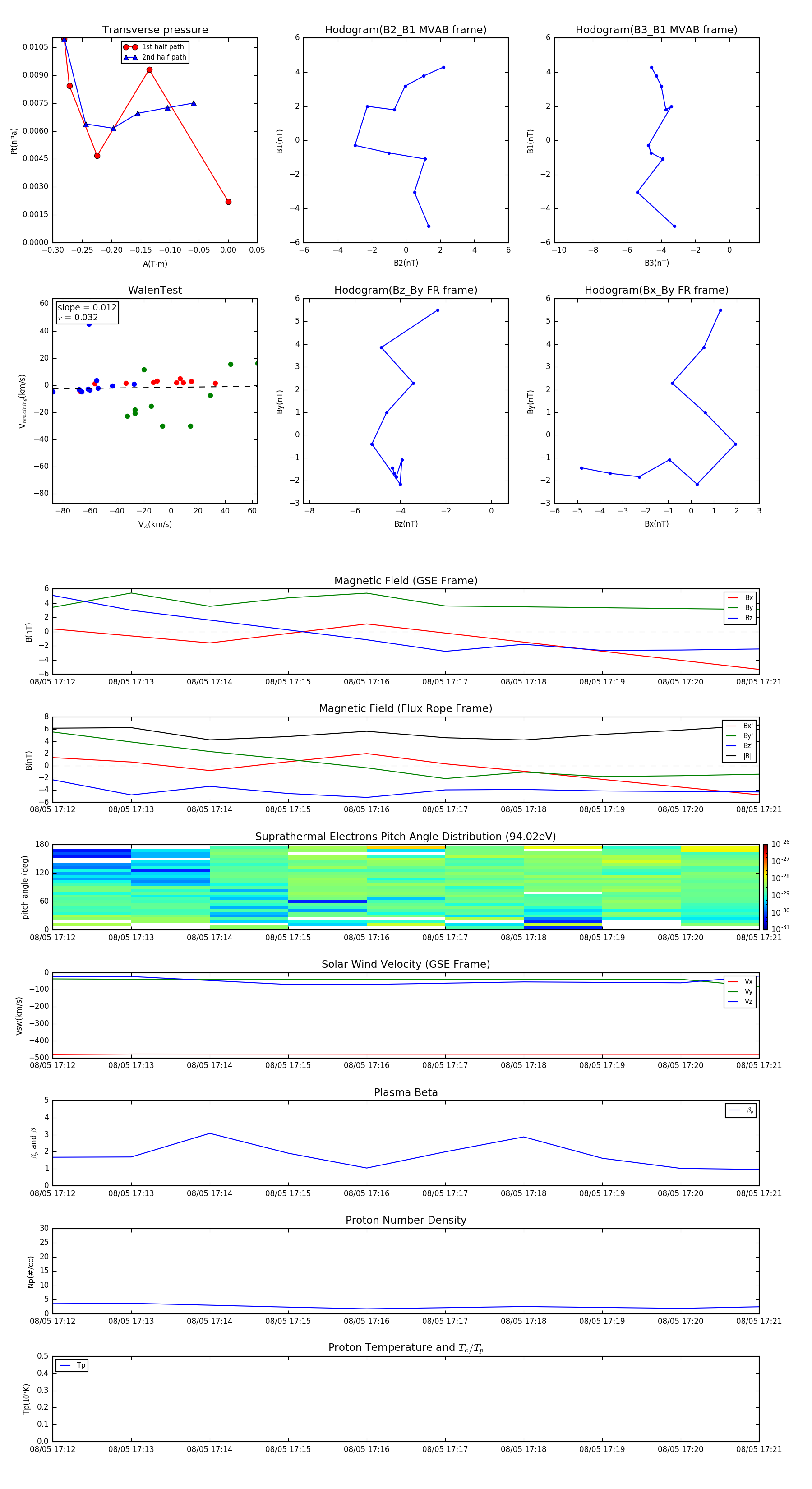
Flux Rope in 2000

Flux Rope Event 2000-08-05 17:12 ~ 2000-08-05 17:21 (10 minutes)


plot