HOME   LIST
‹–   –›

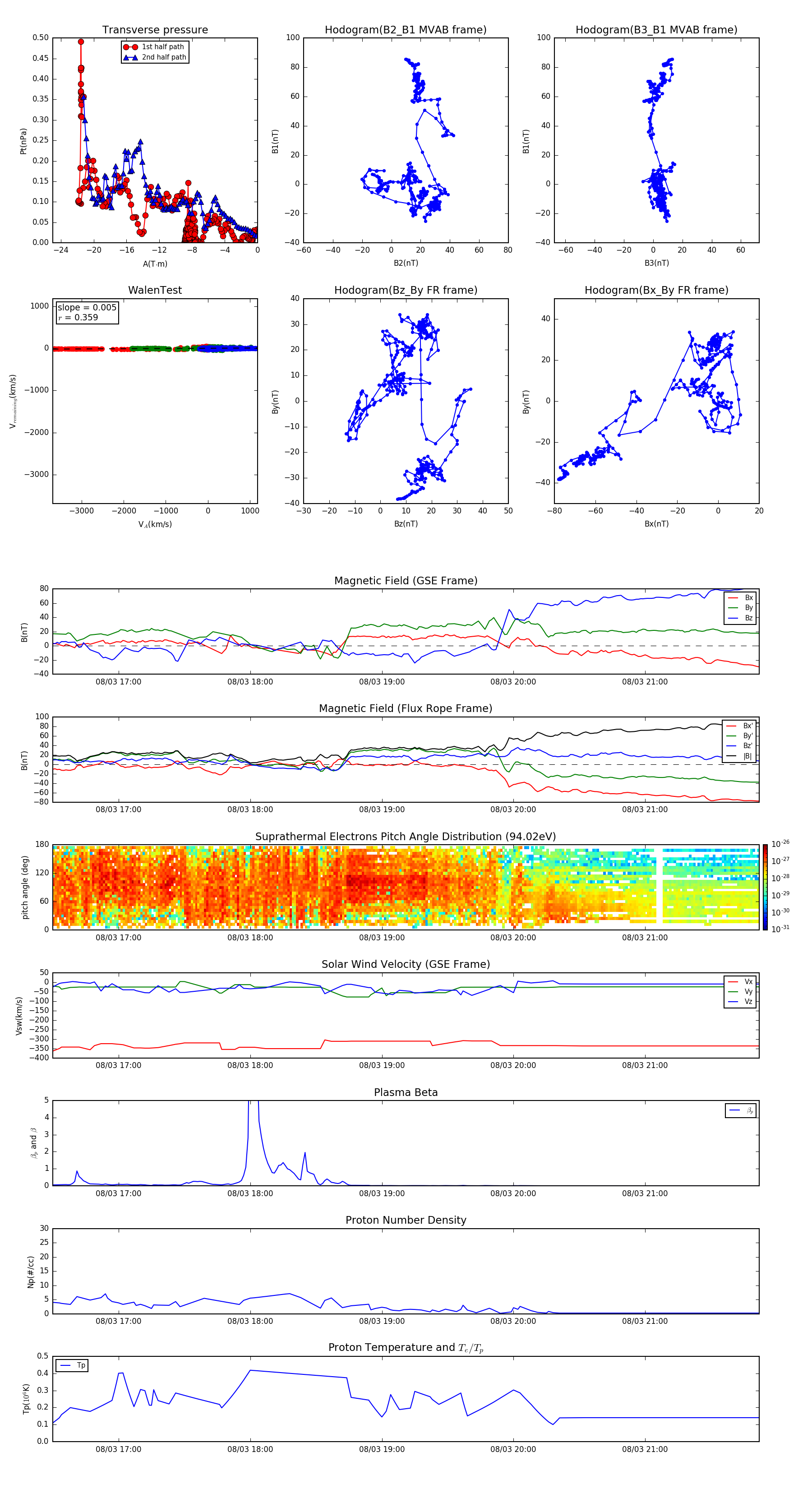
Flux Rope in 2000

Flux Rope Event 2000-08-03 16:30 ~ 2000-08-03 21:52 (323 minutes)


plot