HOME   LIST
‹–   –›

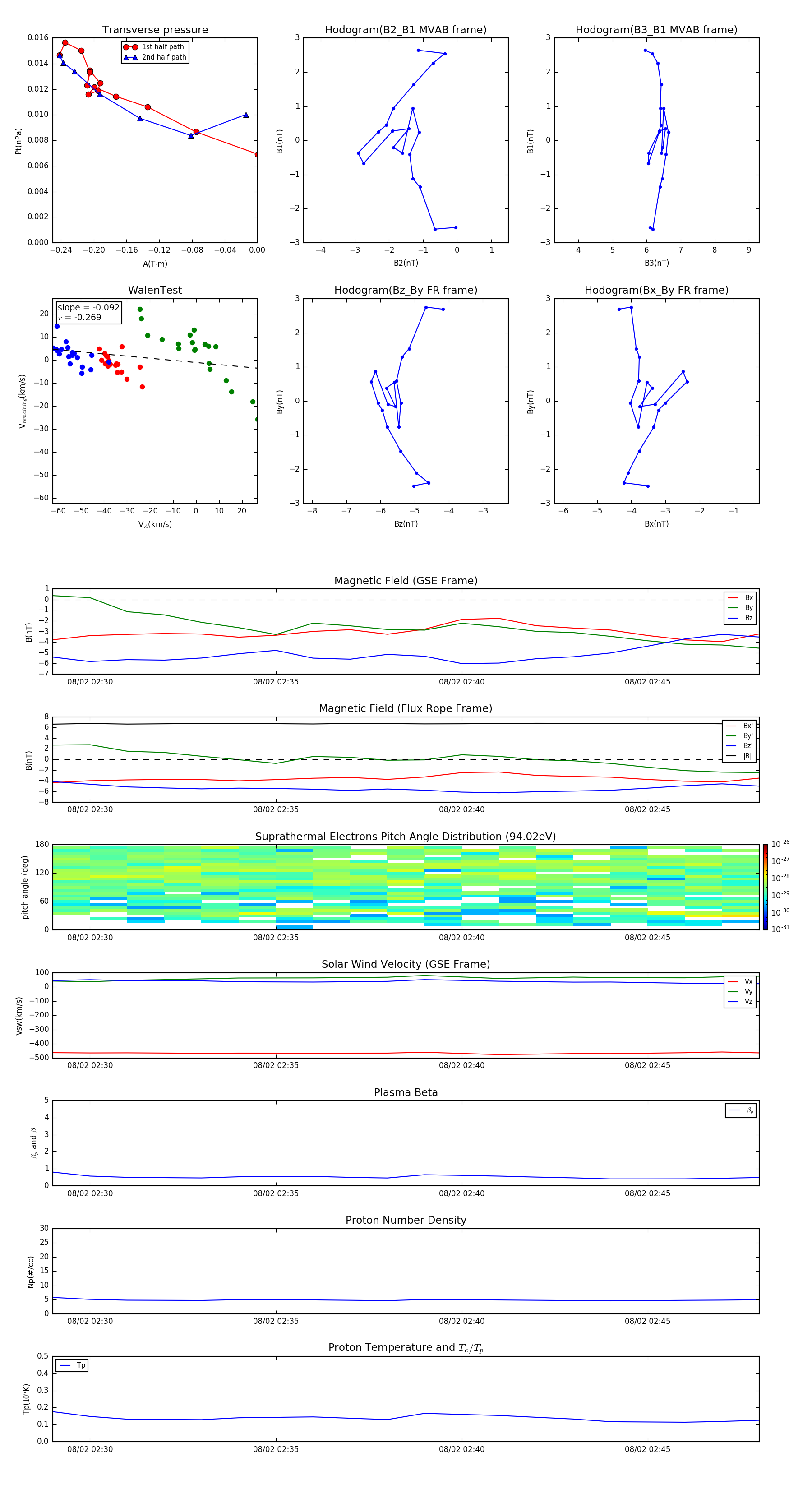
Flux Rope in 2000

Flux Rope Event 2000-08-02 02:29 ~ 2000-08-02 02:48 (20 minutes)


plot