HOME   LIST
‹–   –›

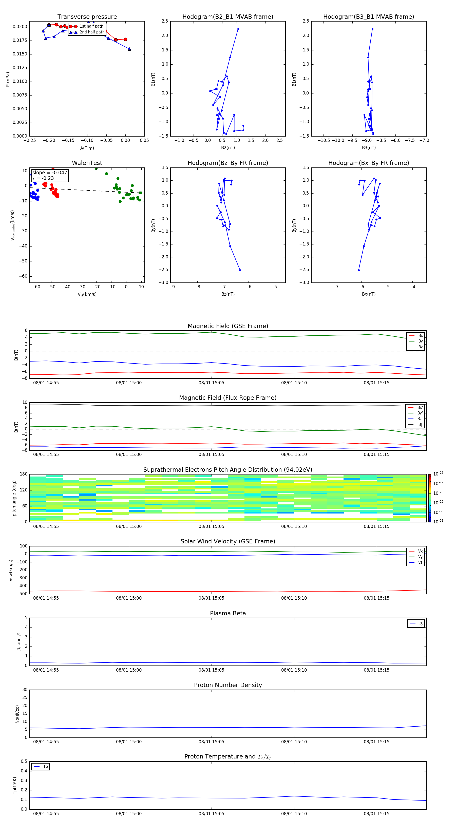
Flux Rope in 2000

Flux Rope Event 2000-08-01 14:54 ~ 2000-08-01 15:18 (25 minutes)


plot