HOME   LIST
‹–   –›

Flux Rope in 2000

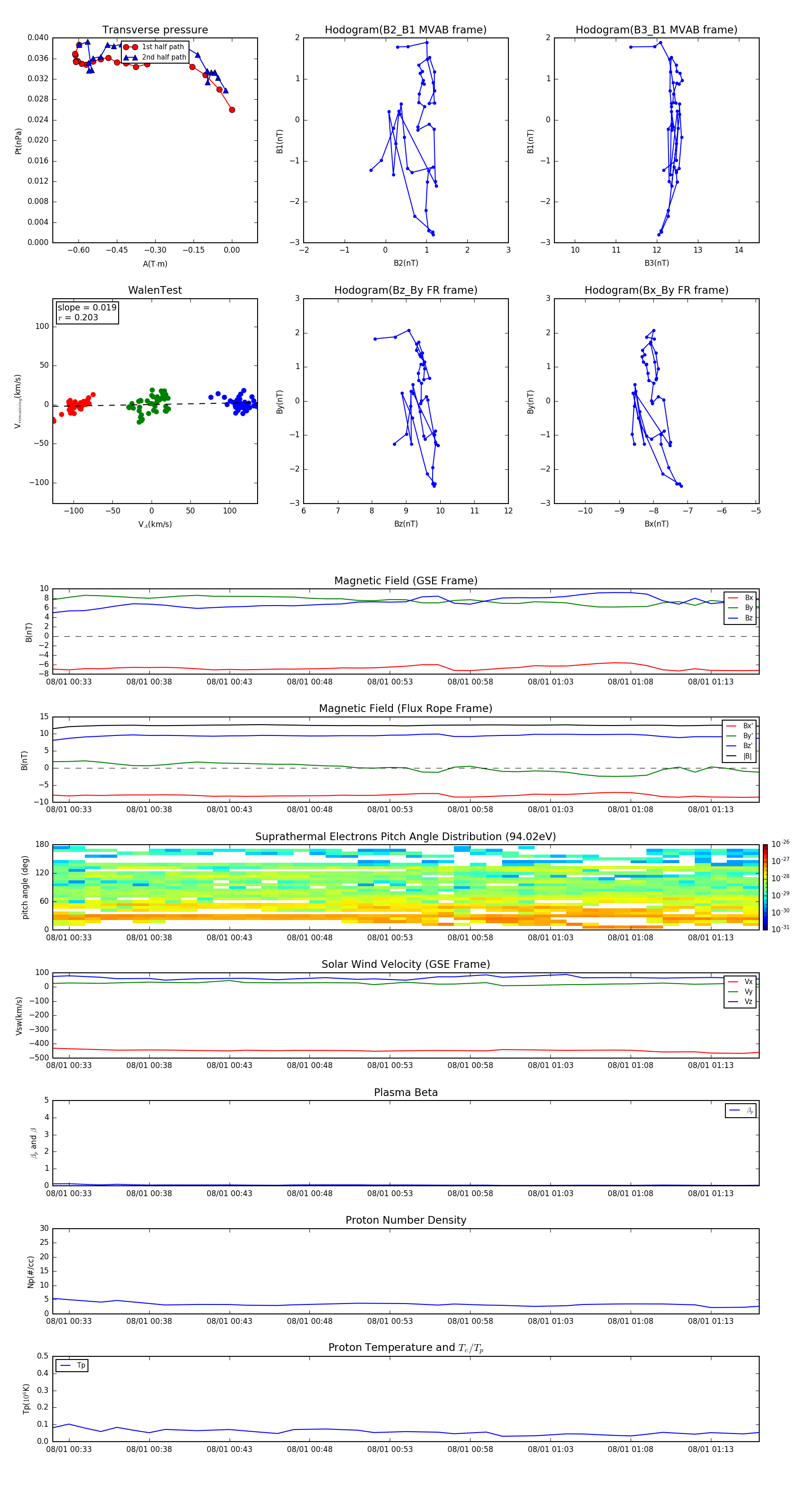
Flux Rope Event 2000-08-01 00:32 ~ 2000-08-01 01:16 (45 minutes)


plot