HOME   LIST
‹–   –›

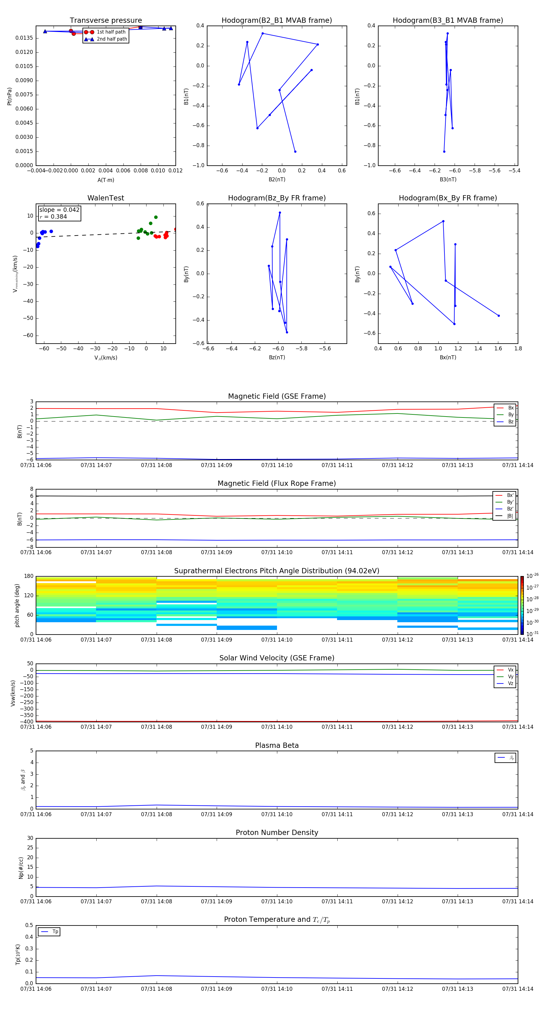
Flux Rope in 2000

Flux Rope Event 2000-07-31 14:06 ~ 2000-07-31 14:14 (9 minutes)


plot