HOME   LIST
‹–   –›

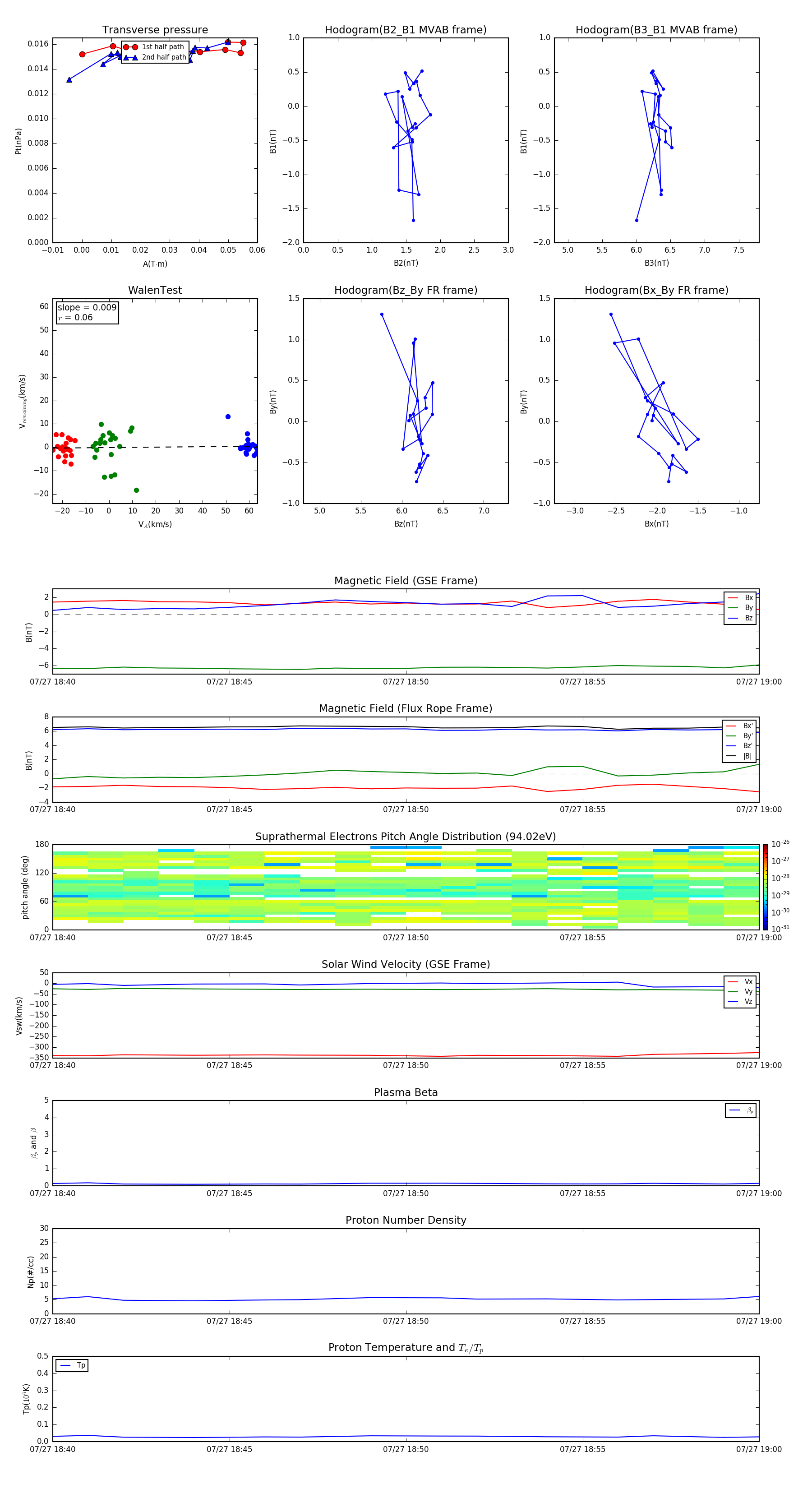
Flux Rope in 2000

Flux Rope Event 2000-07-27 18:40 ~ 2000-07-27 19:00 (21 minutes)


plot