HOME   LIST
‹–   –›

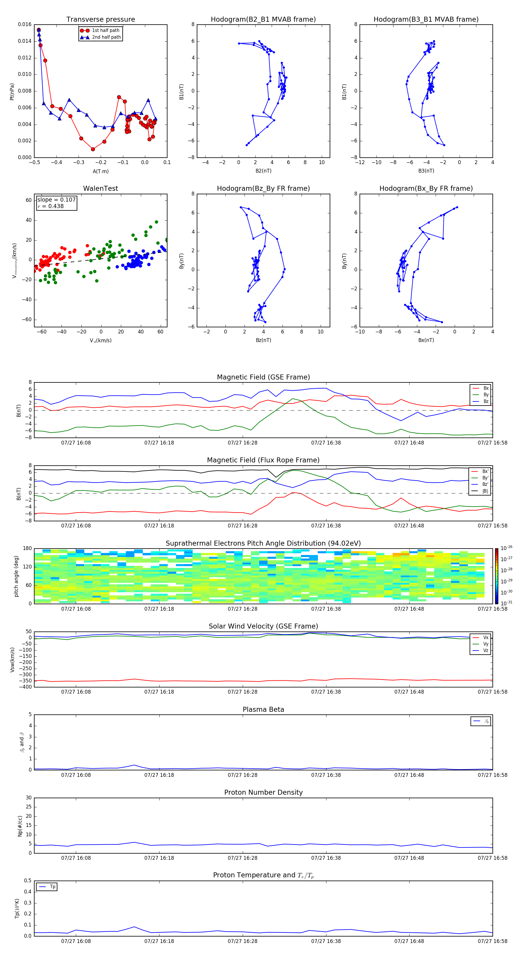
Flux Rope in 2000

Flux Rope Event 2000-07-27 16:03 ~ 2000-07-27 16:58 (56 minutes)


plot