HOME   LIST
‹–   –›

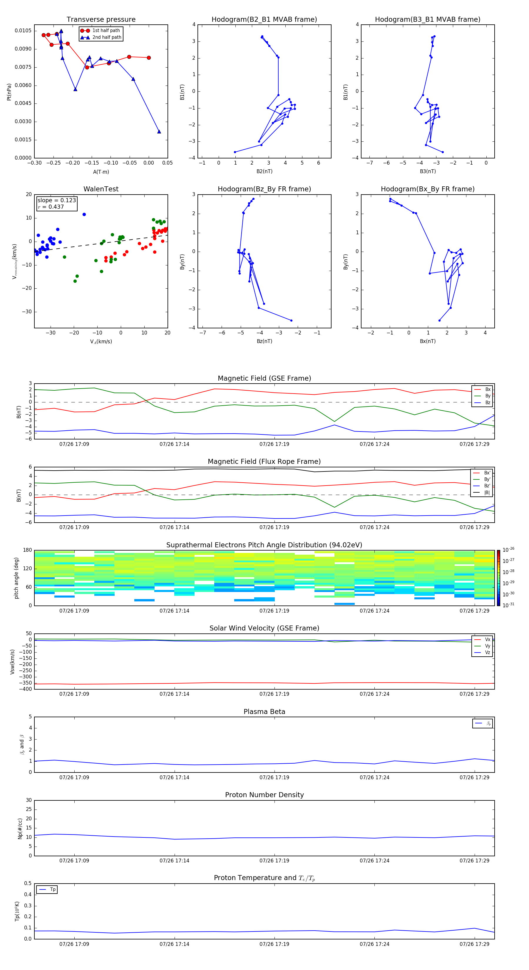
Flux Rope in 2000

Flux Rope Event 2000-07-26 17:07 ~ 2000-07-26 17:30 (24 minutes)


plot