HOME   LIST
‹–   –›

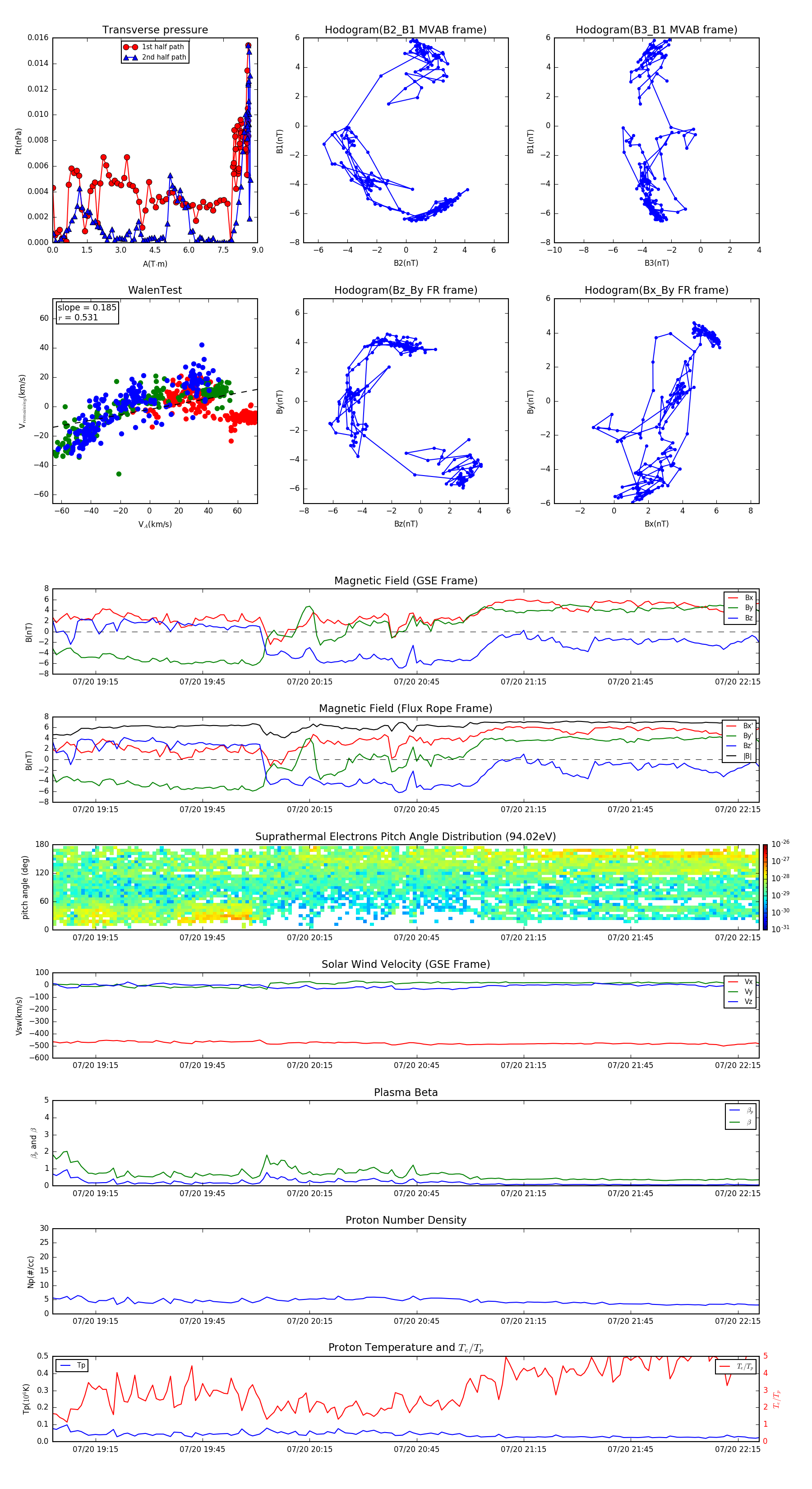
Flux Rope in 2000

Flux Rope Event 2000-07-20 19:03 ~ 2000-07-20 22:21 (199 minutes)


plot