HOME   LIST
‹–   –›

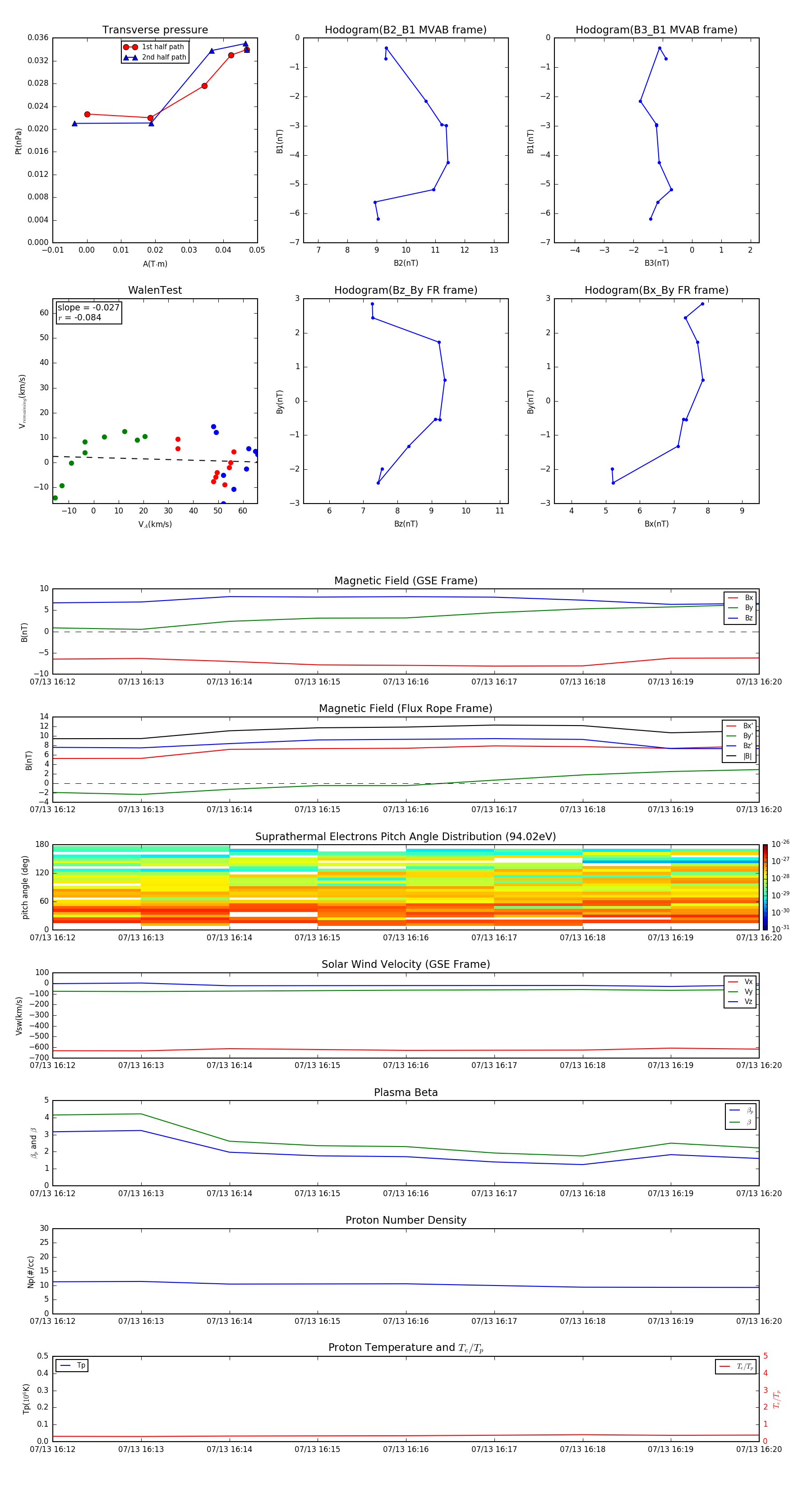
Flux Rope in 2000

Flux Rope Event 2000-07-13 16:12 ~ 2000-07-13 16:20 (9 minutes)


plot