HOME   LIST
‹–   –›

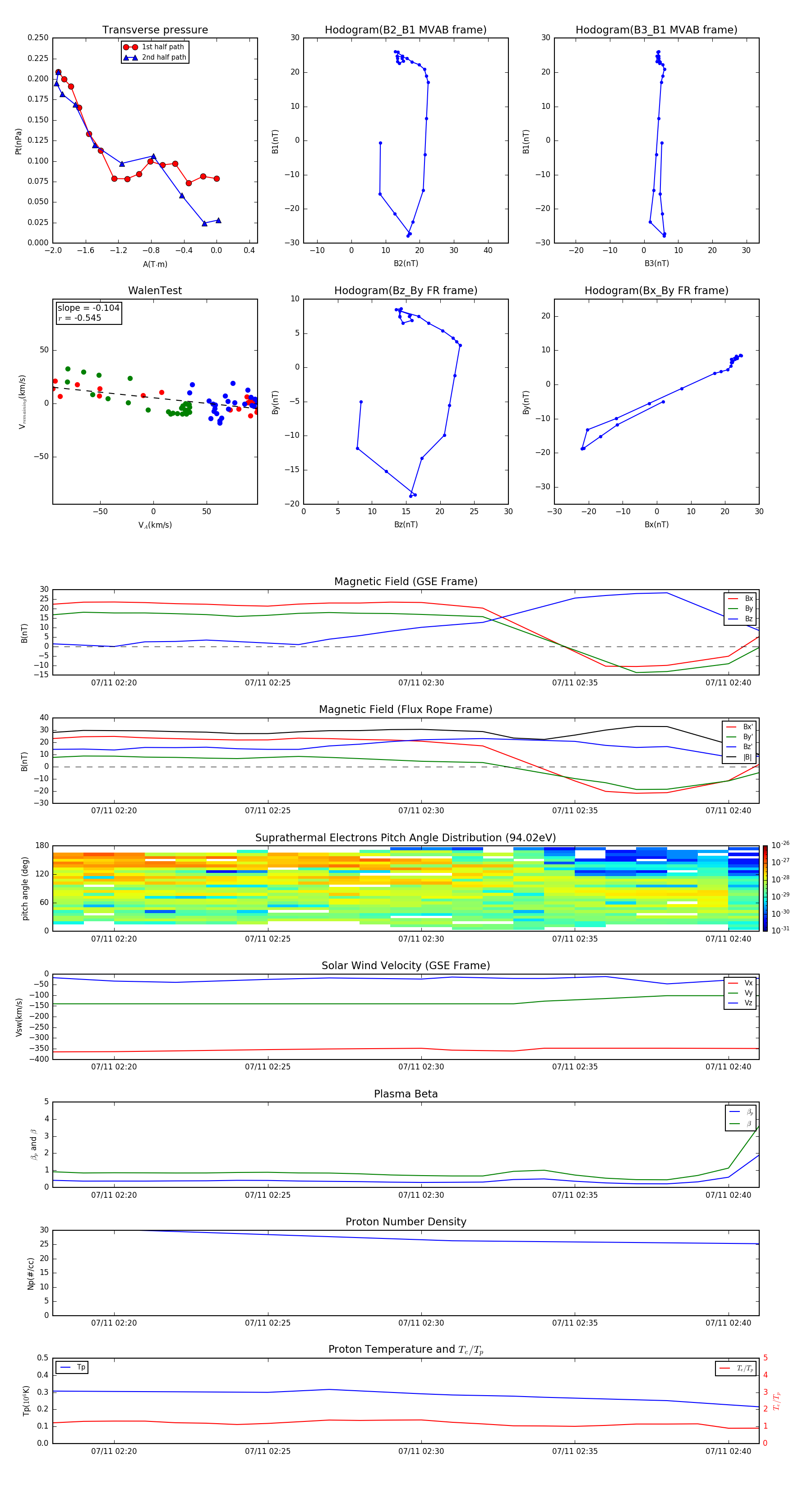
Flux Rope in 2000

Flux Rope Event 2000-07-11 02:18 ~ 2000-07-11 02:41 (24 minutes)


plot