HOME   LIST
‹–   –›

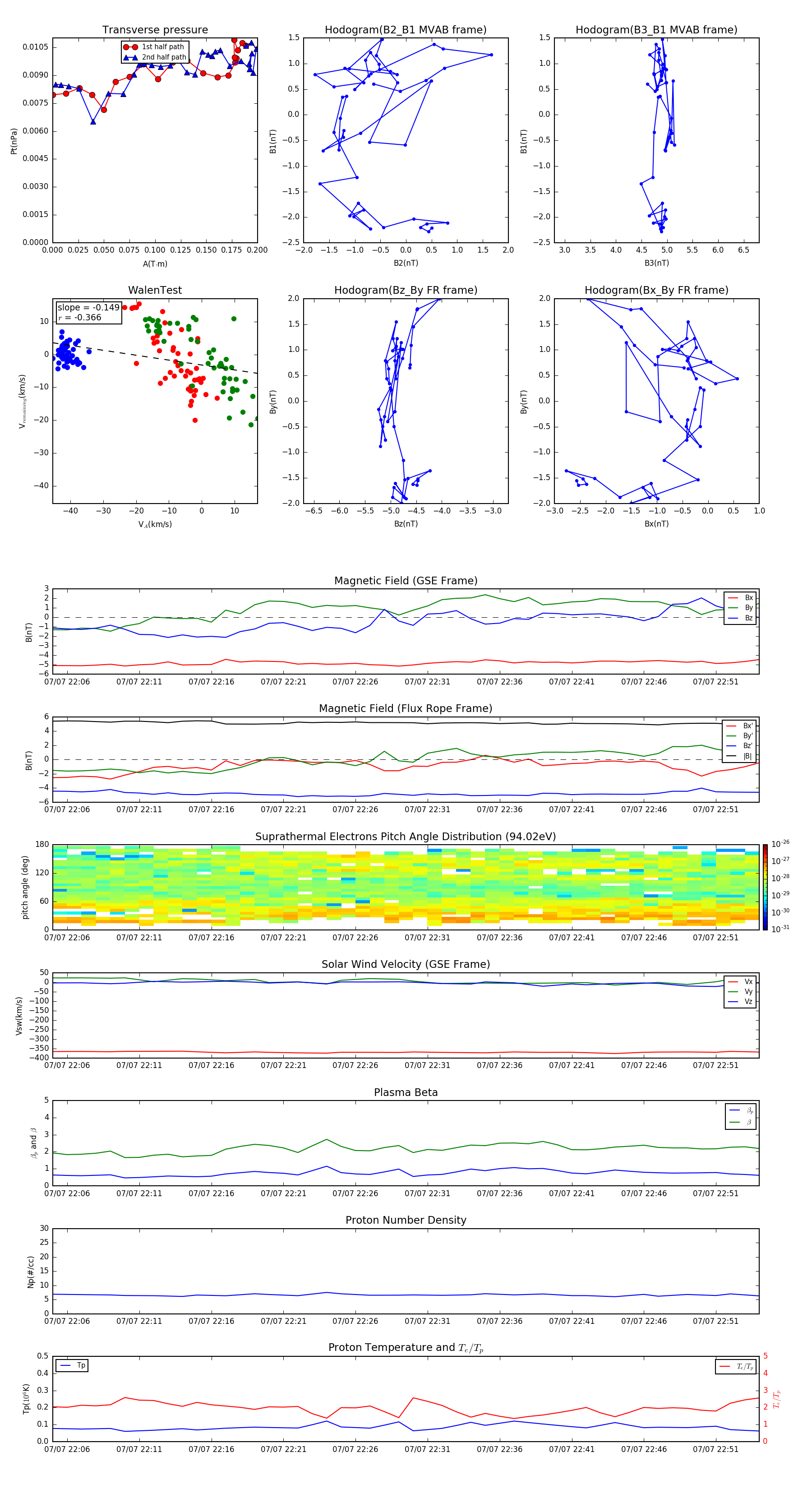
Flux Rope in 2000

Flux Rope Event 2000-07-07 22:05 ~ 2000-07-07 22:54 (50 minutes)


plot