HOME   LIST
‹–   –›

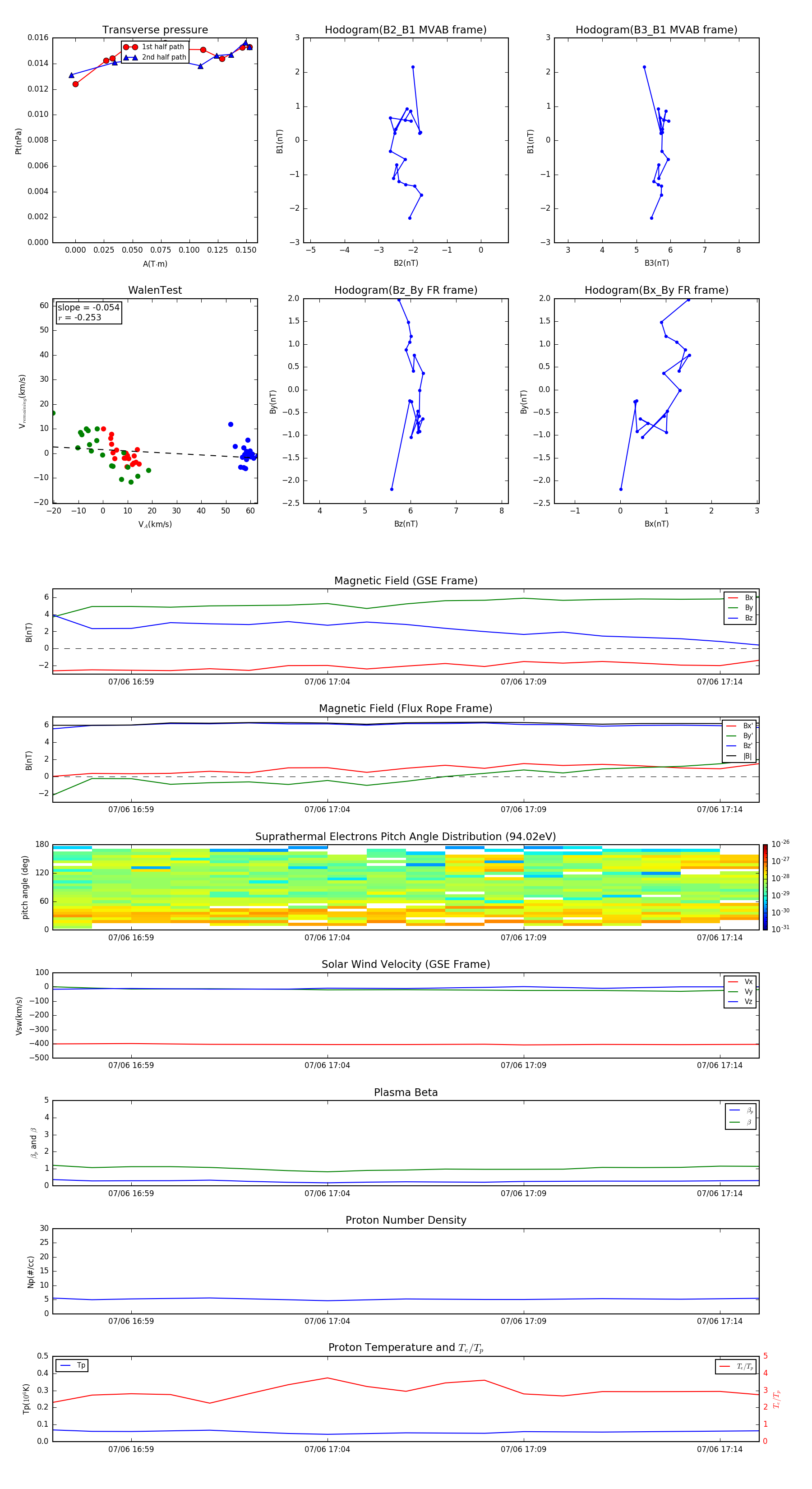
Flux Rope in 2000

Flux Rope Event 2000-07-06 16:57 ~ 2000-07-06 17:15 (19 minutes)


plot