HOME   LIST
‹–   –›

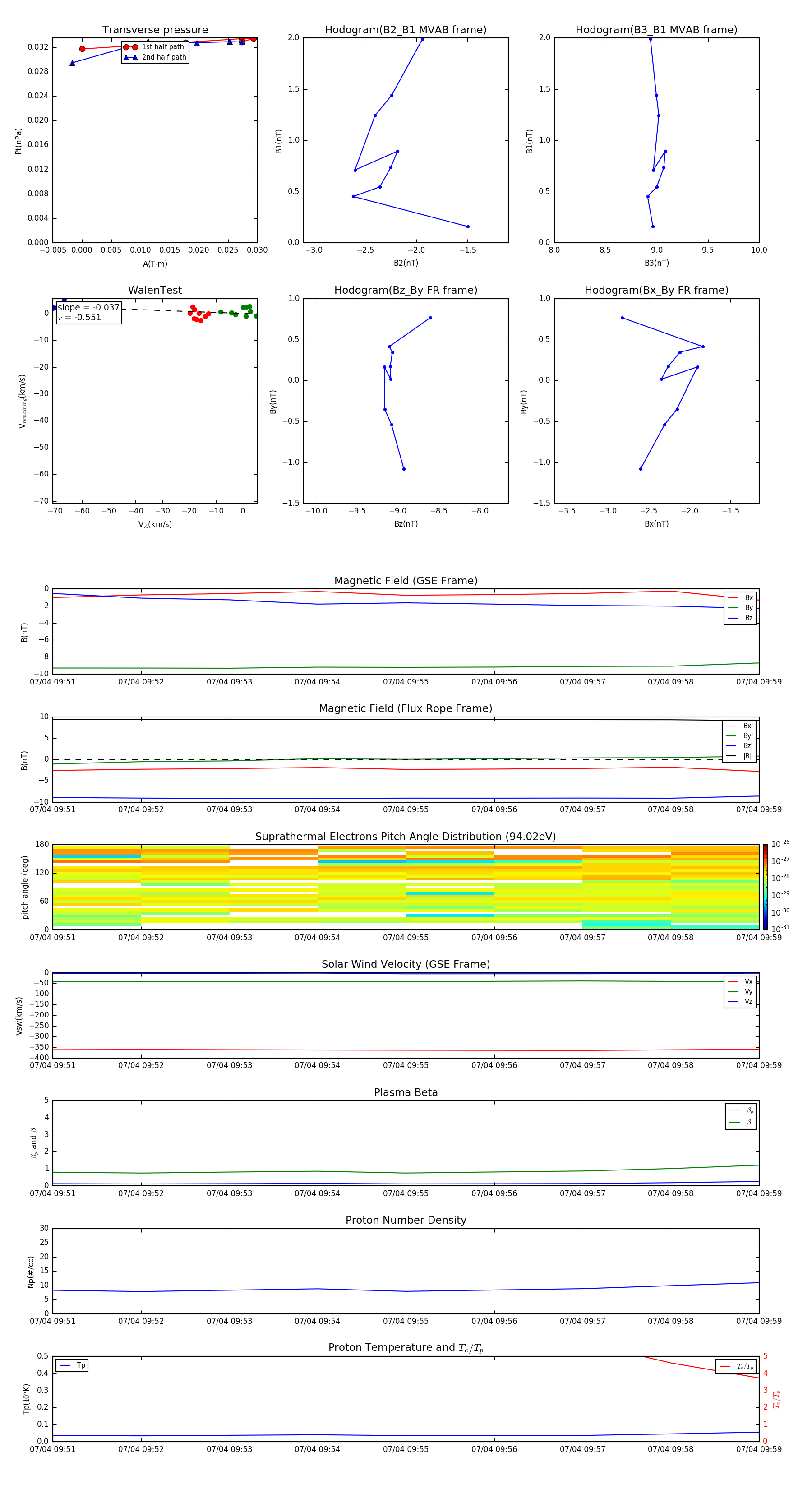
Flux Rope in 2000

Flux Rope Event 2000-07-04 09:51 ~ 2000-07-04 09:59 (9 minutes)


plot