HOME   LIST
‹–   –›

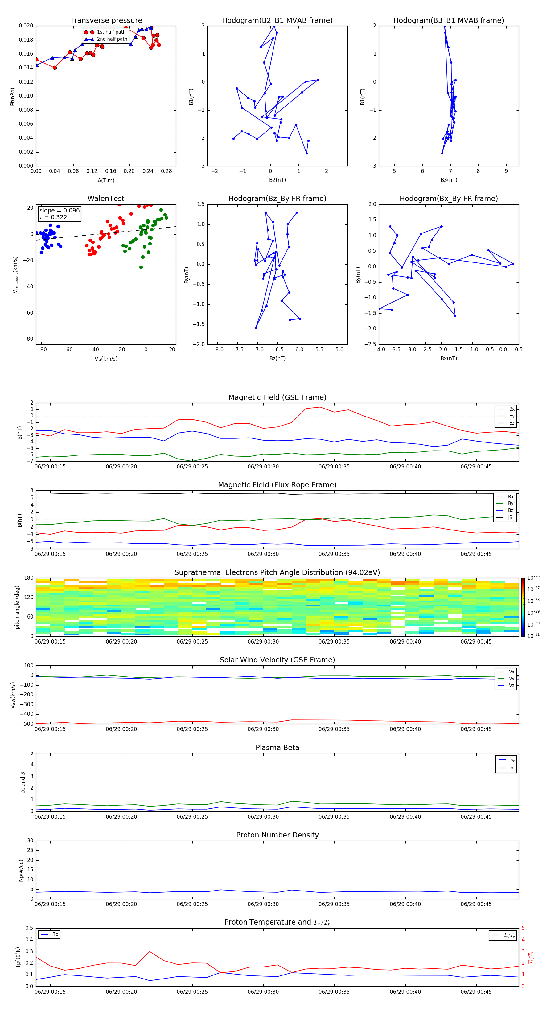
Flux Rope in 2000

Flux Rope Event 2000-06-29 00:14 ~ 2000-06-29 00:48 (35 minutes)


plot