HOME   LIST
‹–   –›

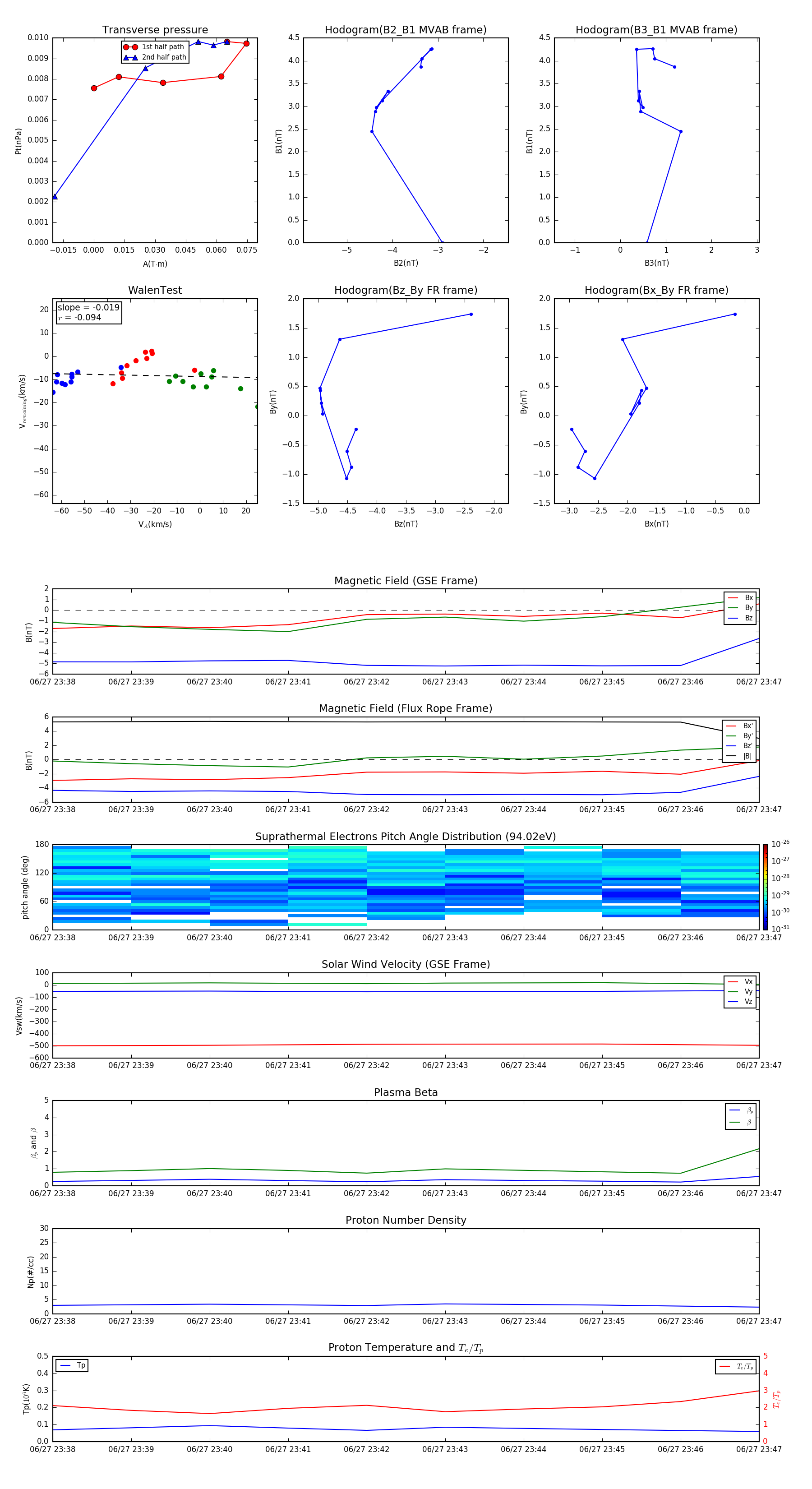
Flux Rope in 2000

Flux Rope Event 2000-06-27 23:38 ~ 2000-06-27 23:47 (10 minutes)


plot