HOME   LIST
‹–   –›

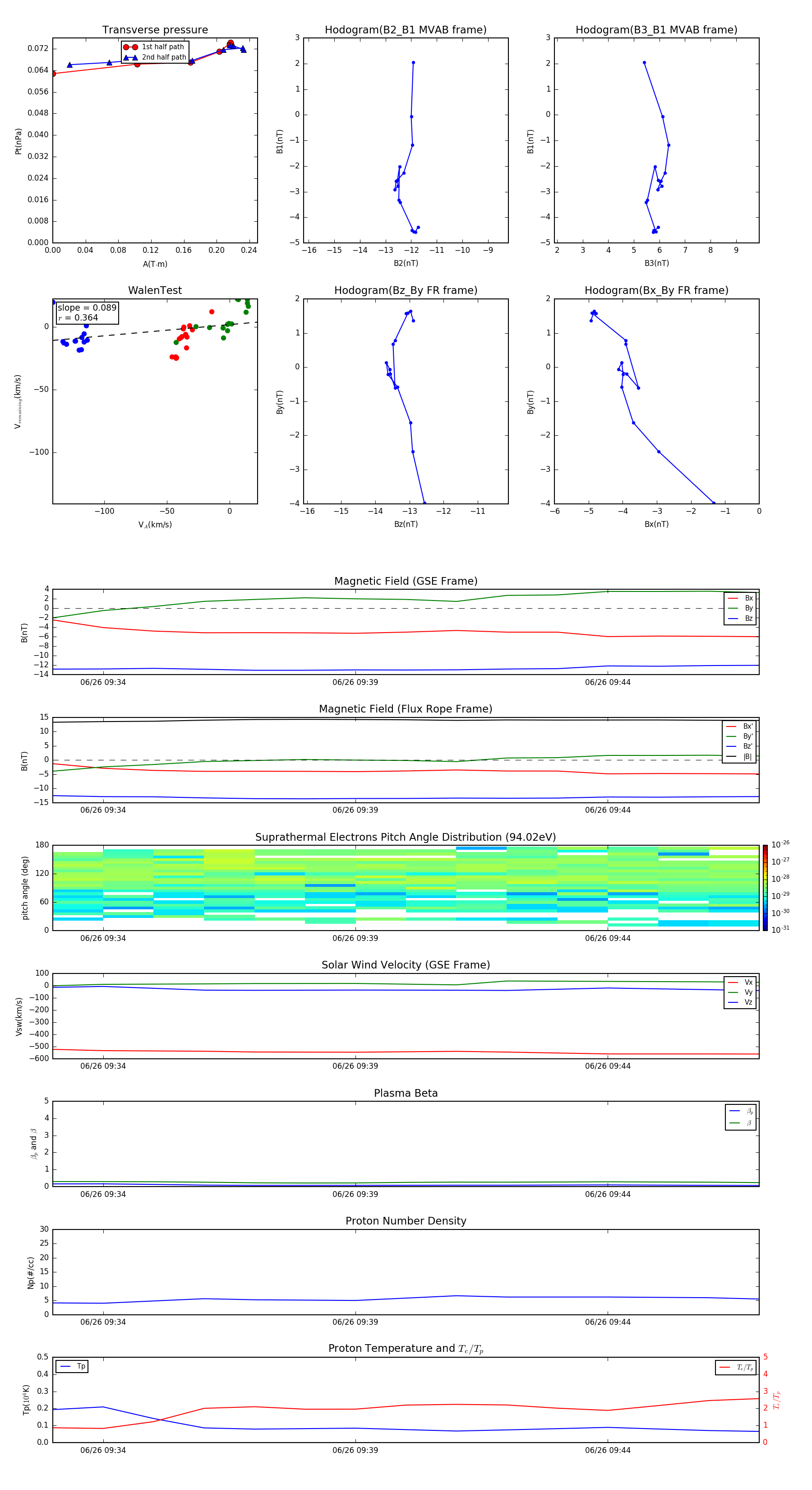
Flux Rope in 2000

Flux Rope Event 2000-06-26 09:33 ~ 2000-06-26 09:47 (15 minutes)


plot