HOME   LIST
‹–   –›

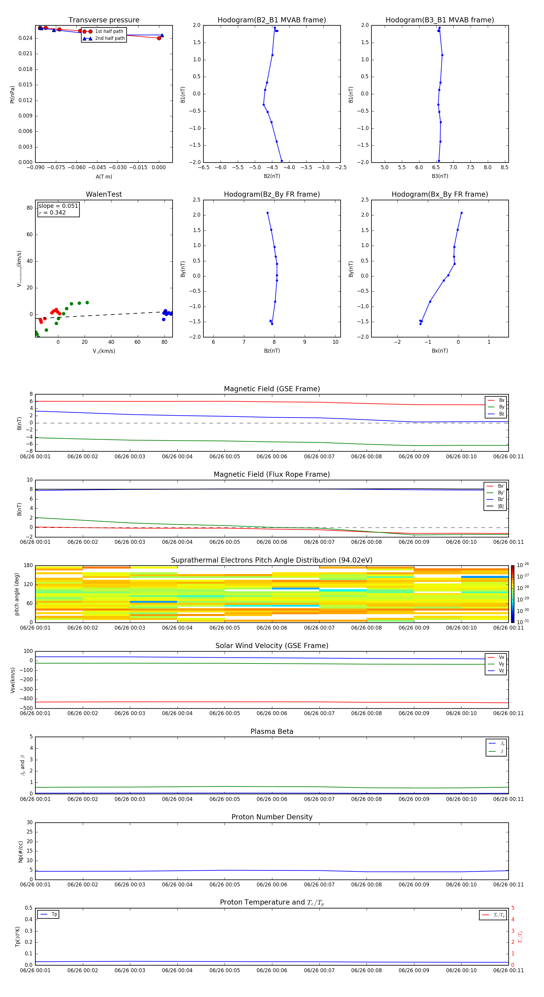
Flux Rope in 2000

Flux Rope Event 2000-06-26 00:01 ~ 2000-06-26 00:11 (11 minutes)


plot