HOME   LIST
‹–   –›

Flux Rope in 2000

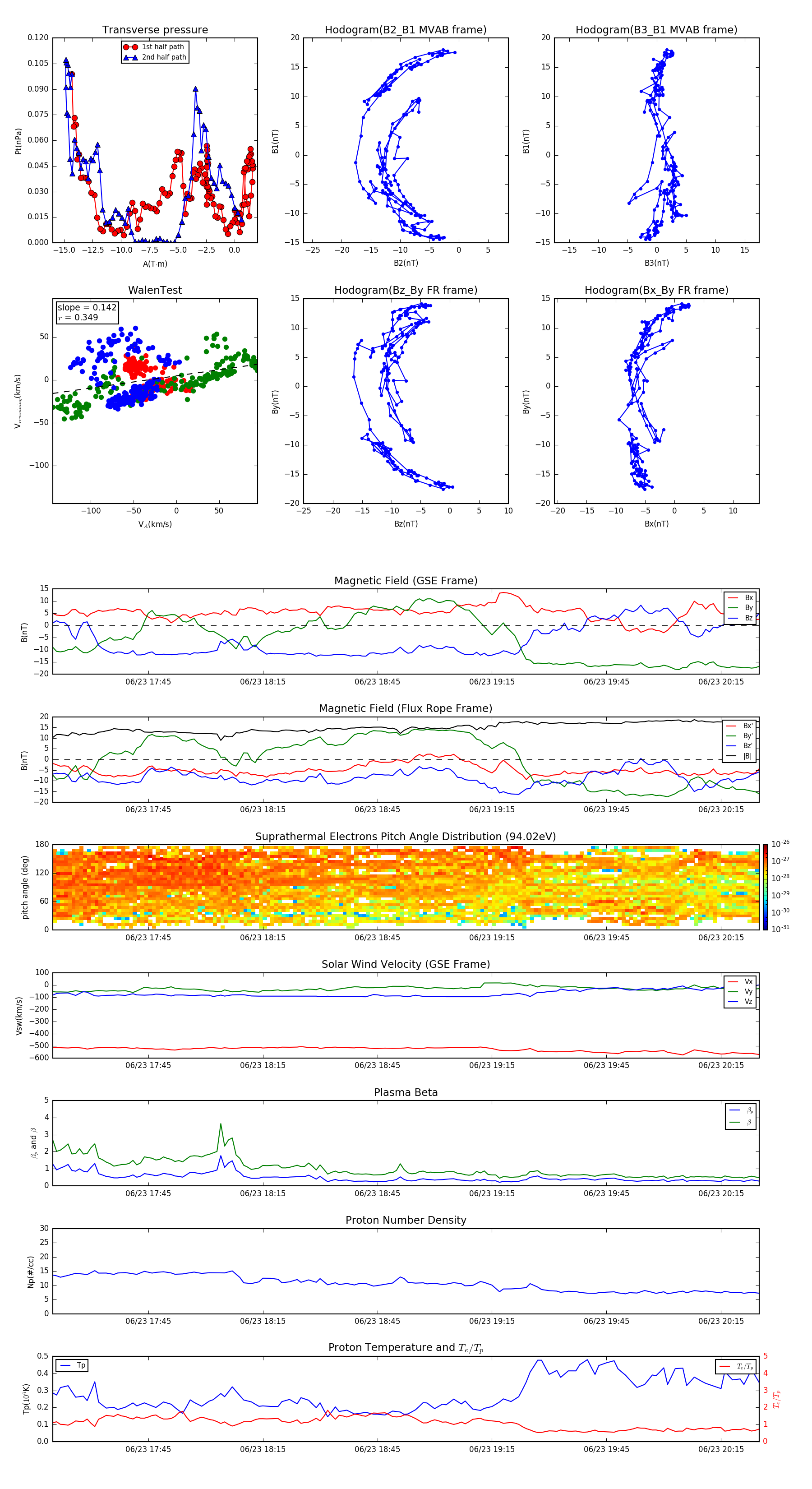
Flux Rope Event 2000-06-23 17:20 ~ 2000-06-23 20:25 (186 minutes)


plot