HOME   LIST
‹–   –›

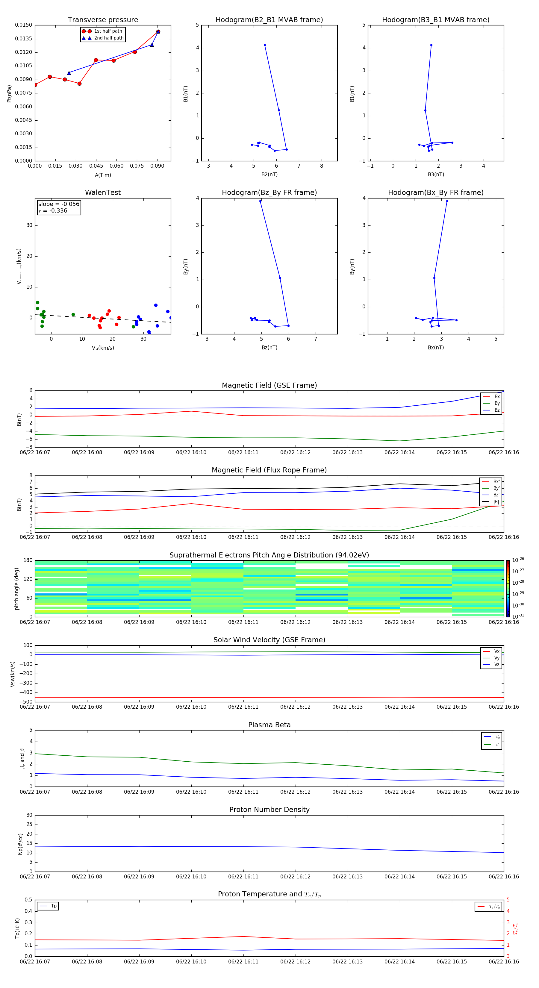
Flux Rope in 2000

Flux Rope Event 2000-06-22 16:07 ~ 2000-06-22 16:16 (10 minutes)


plot