HOME   LIST
‹–   –›

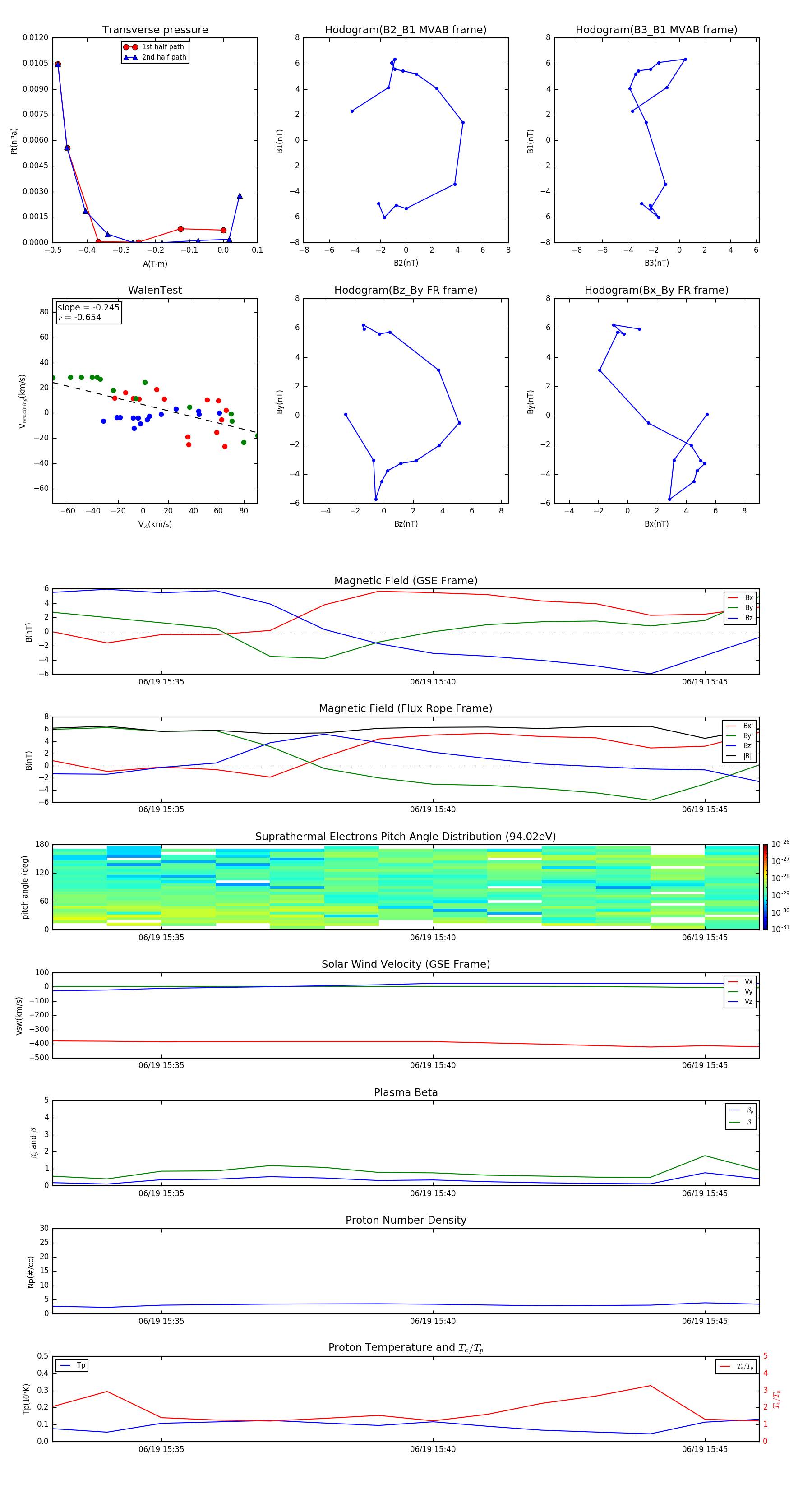
Flux Rope in 2000

Flux Rope Event 2000-06-19 15:33 ~ 2000-06-19 15:46 (14 minutes)


plot