HOME   LIST
‹–   –›

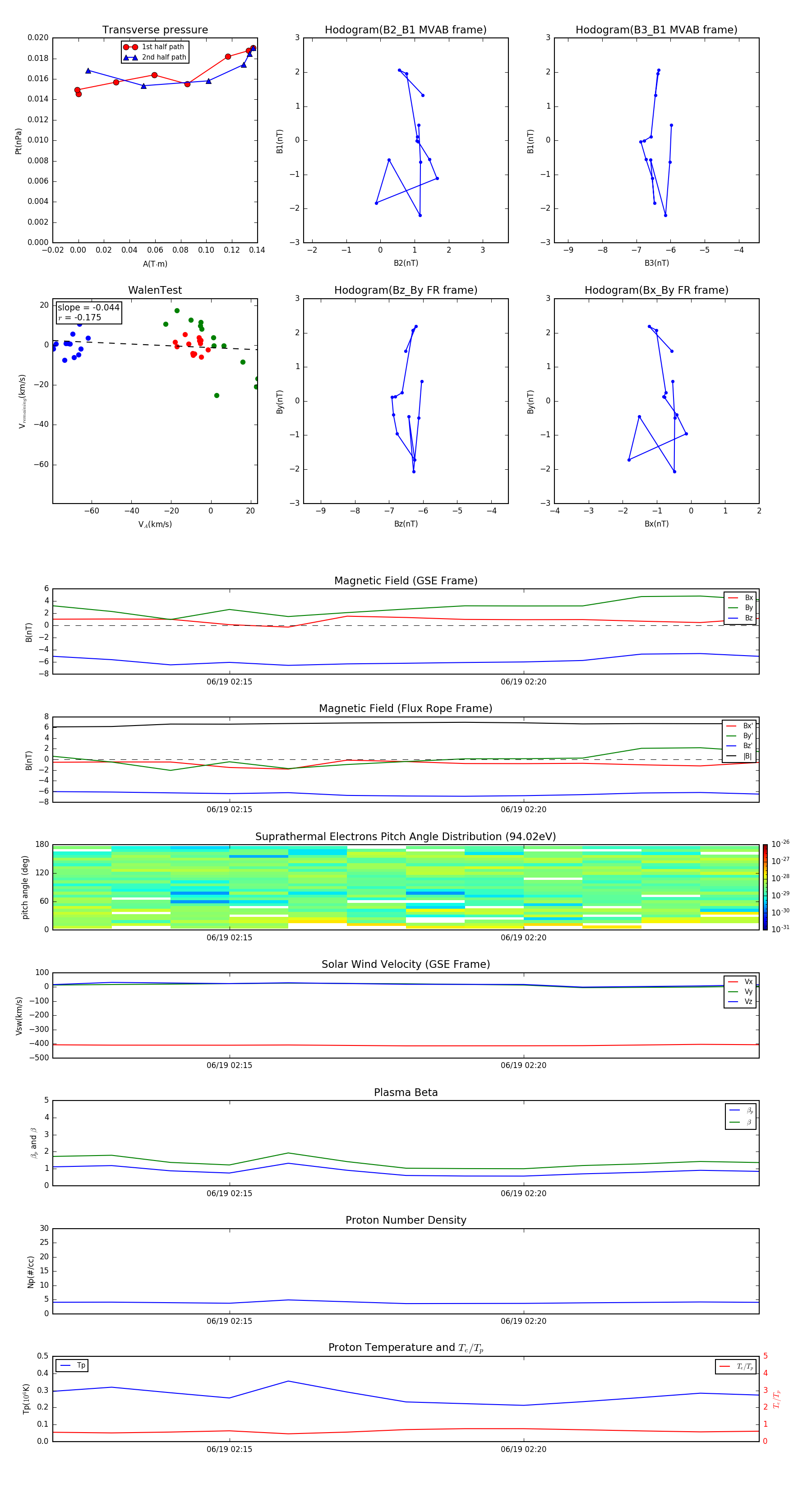
Flux Rope in 2000

Flux Rope Event 2000-06-19 02:12 ~ 2000-06-19 02:24 (13 minutes)


plot