HOME   LIST
‹–   –›

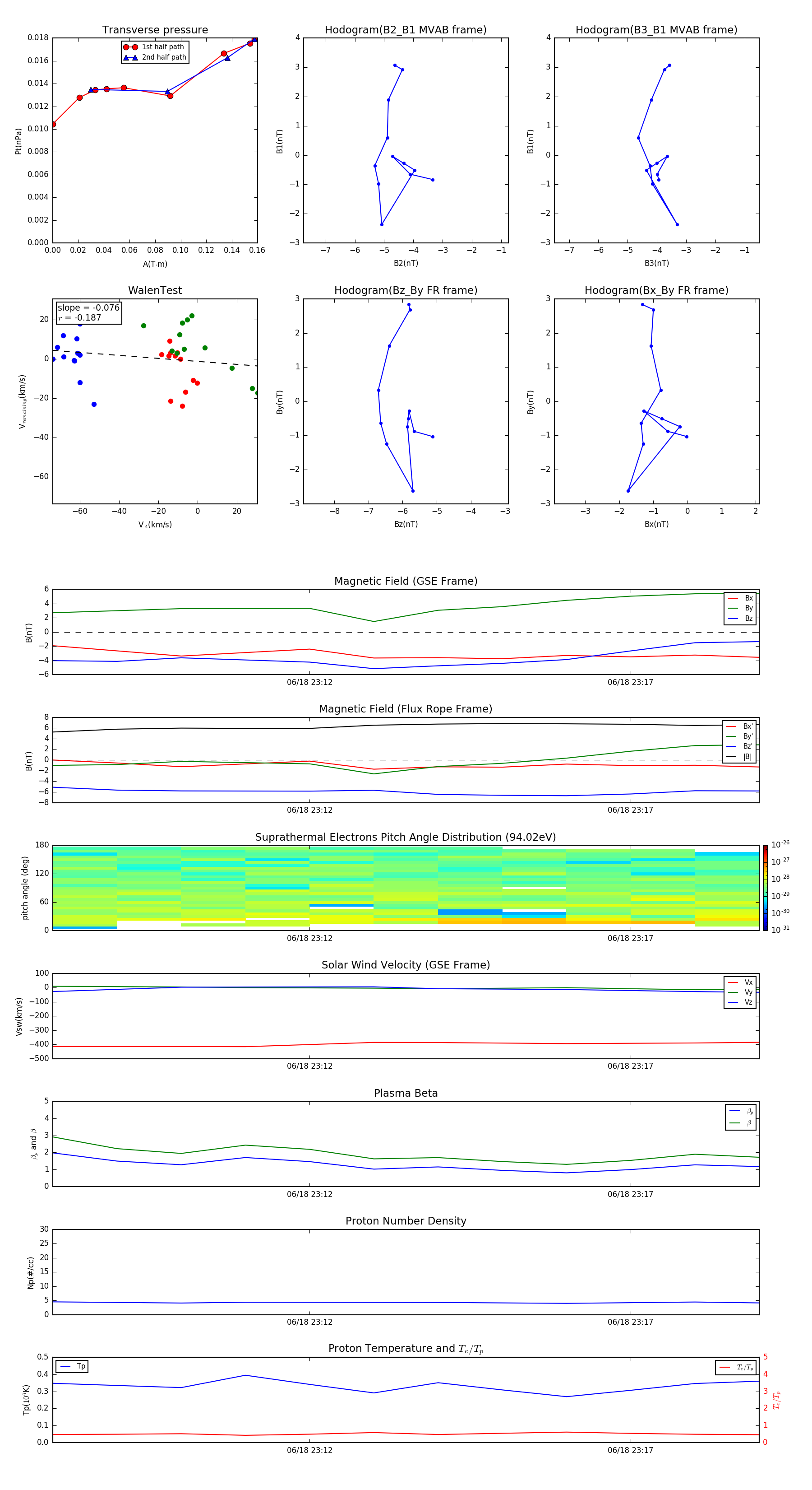
Flux Rope in 2000

Flux Rope Event 2000-06-18 23:08 ~ 2000-06-18 23:19 (12 minutes)


plot