HOME   LIST
‹–   –›

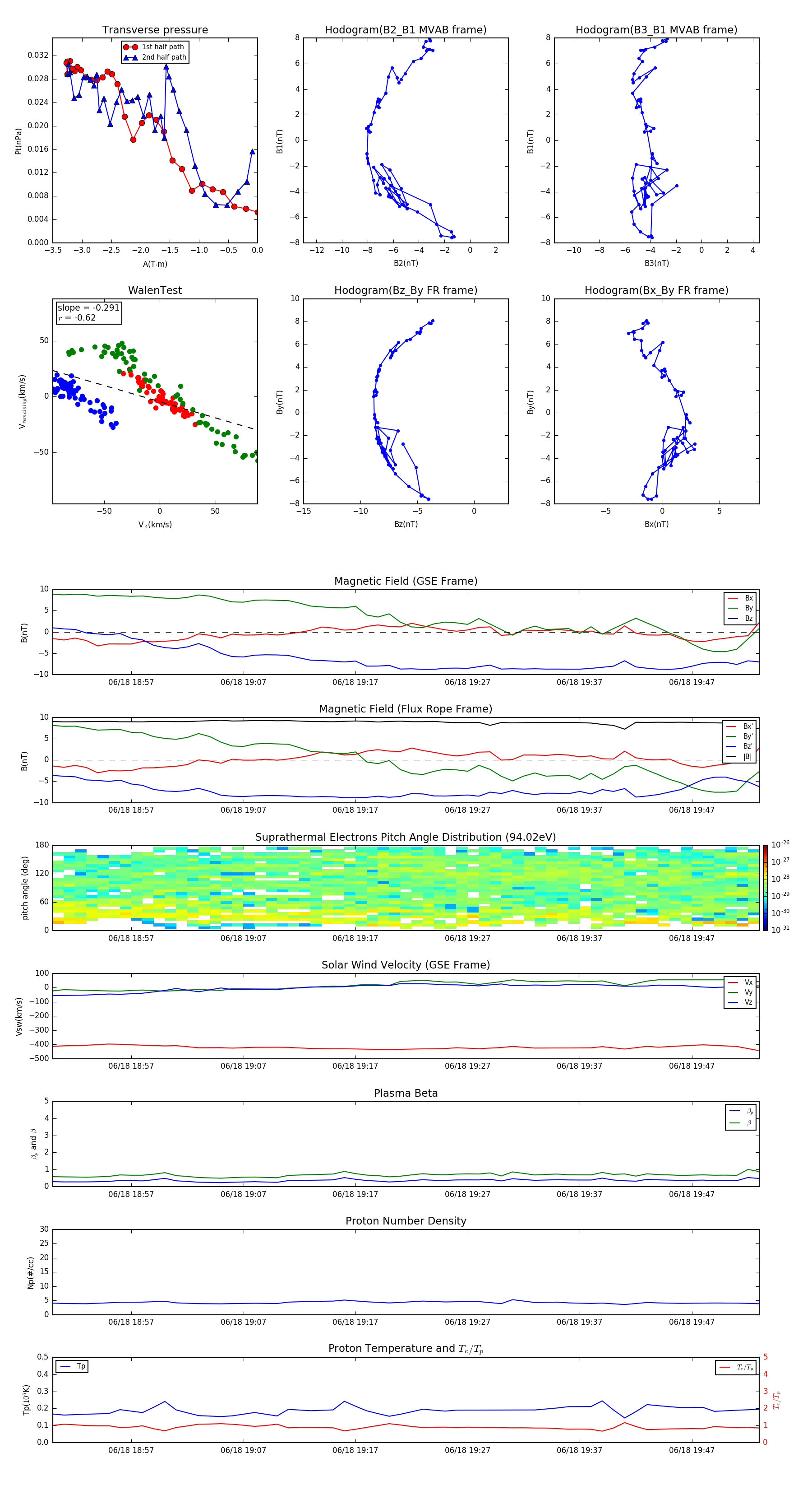
Flux Rope in 2000

Flux Rope Event 2000-06-18 18:50 ~ 2000-06-18 19:53 (64 minutes)


plot