HOME   LIST
‹–   –›

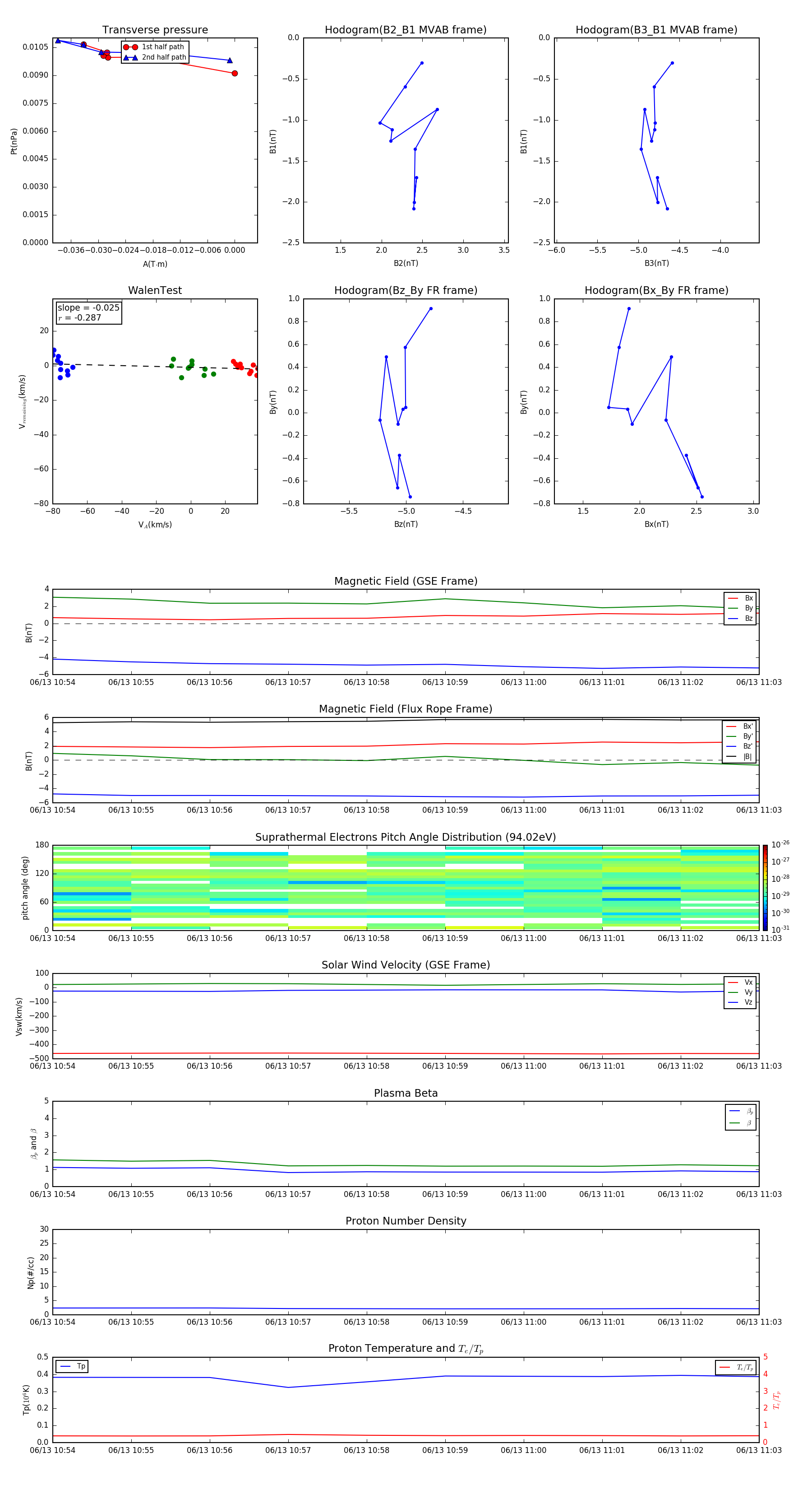
Flux Rope in 2000

Flux Rope Event 2000-06-13 10:54 ~ 2000-06-13 11:03 (10 minutes)


plot