HOME   LIST
‹–   –›

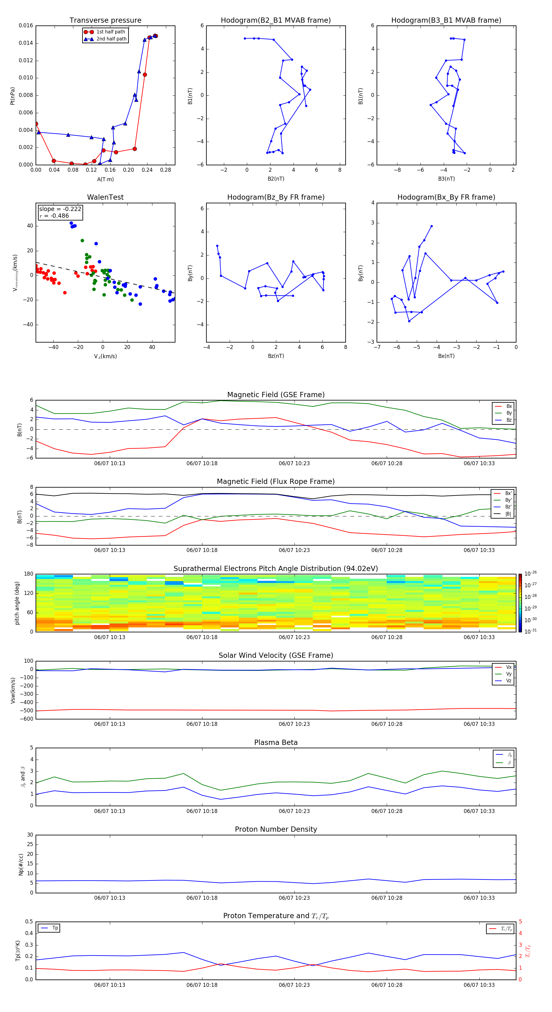
Flux Rope in 2000

Flux Rope Event 2000-06-07 10:09 ~ 2000-06-07 10:35 (27 minutes)


plot