HOME   LIST
‹–   –›

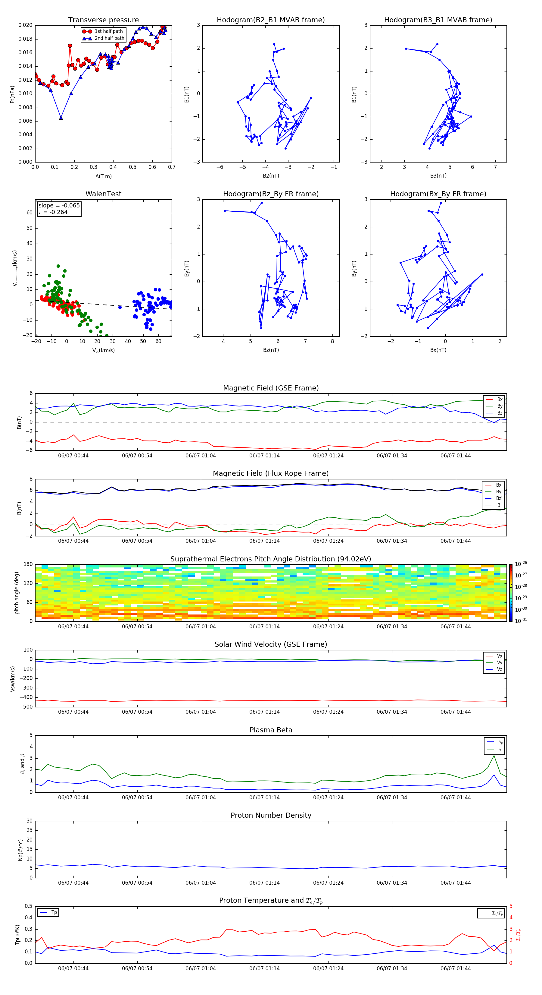
Flux Rope in 2000

Flux Rope Event 2000-06-07 00:38 ~ 2000-06-07 01:52 (75 minutes)


plot