HOME   LIST
‹–   –›

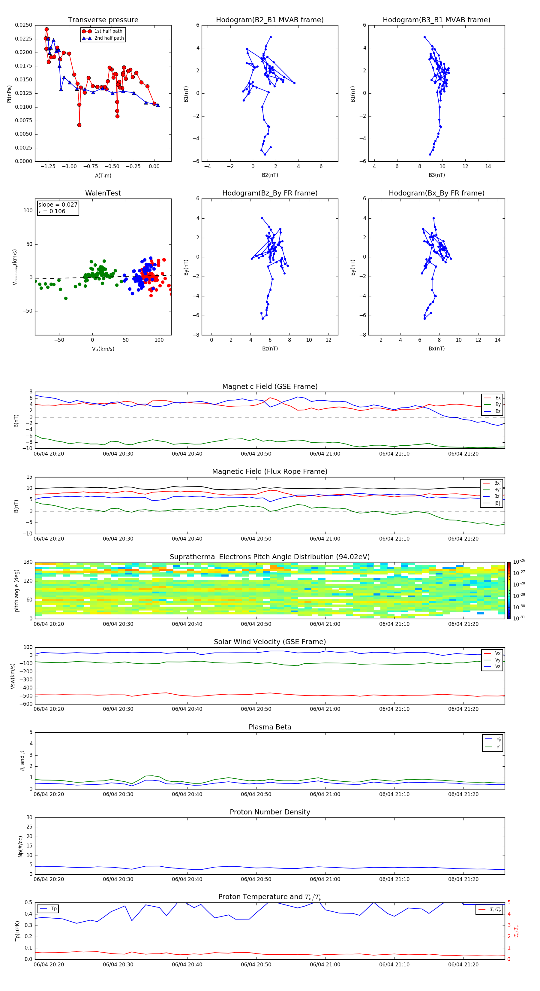
Flux Rope in 2000

Flux Rope Event 2000-06-04 20:18 ~ 2000-06-04 21:26 (69 minutes)


plot