HOME   LIST
‹–   –›

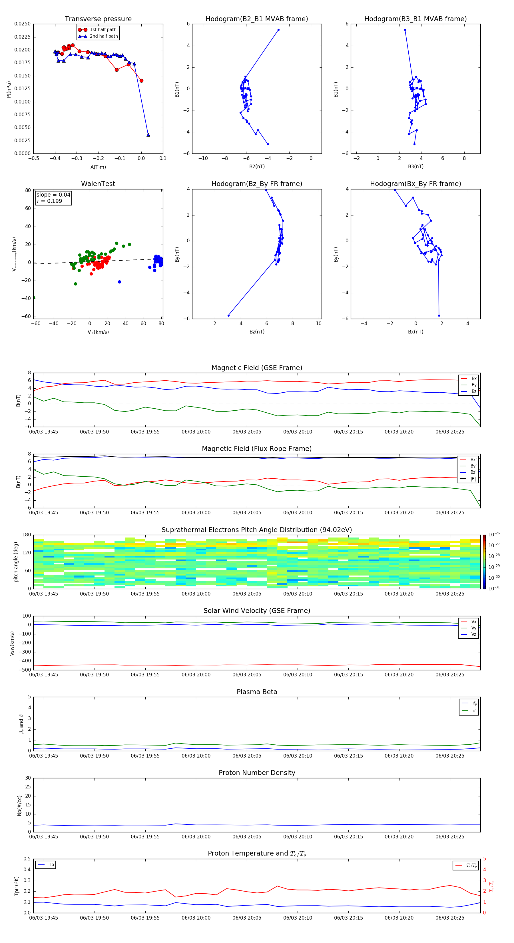
Flux Rope in 2000

Flux Rope Event 2000-06-03 19:44 ~ 2000-06-03 20:28 (45 minutes)


plot