HOME   LIST
‹–   –›

Flux Rope in 2000

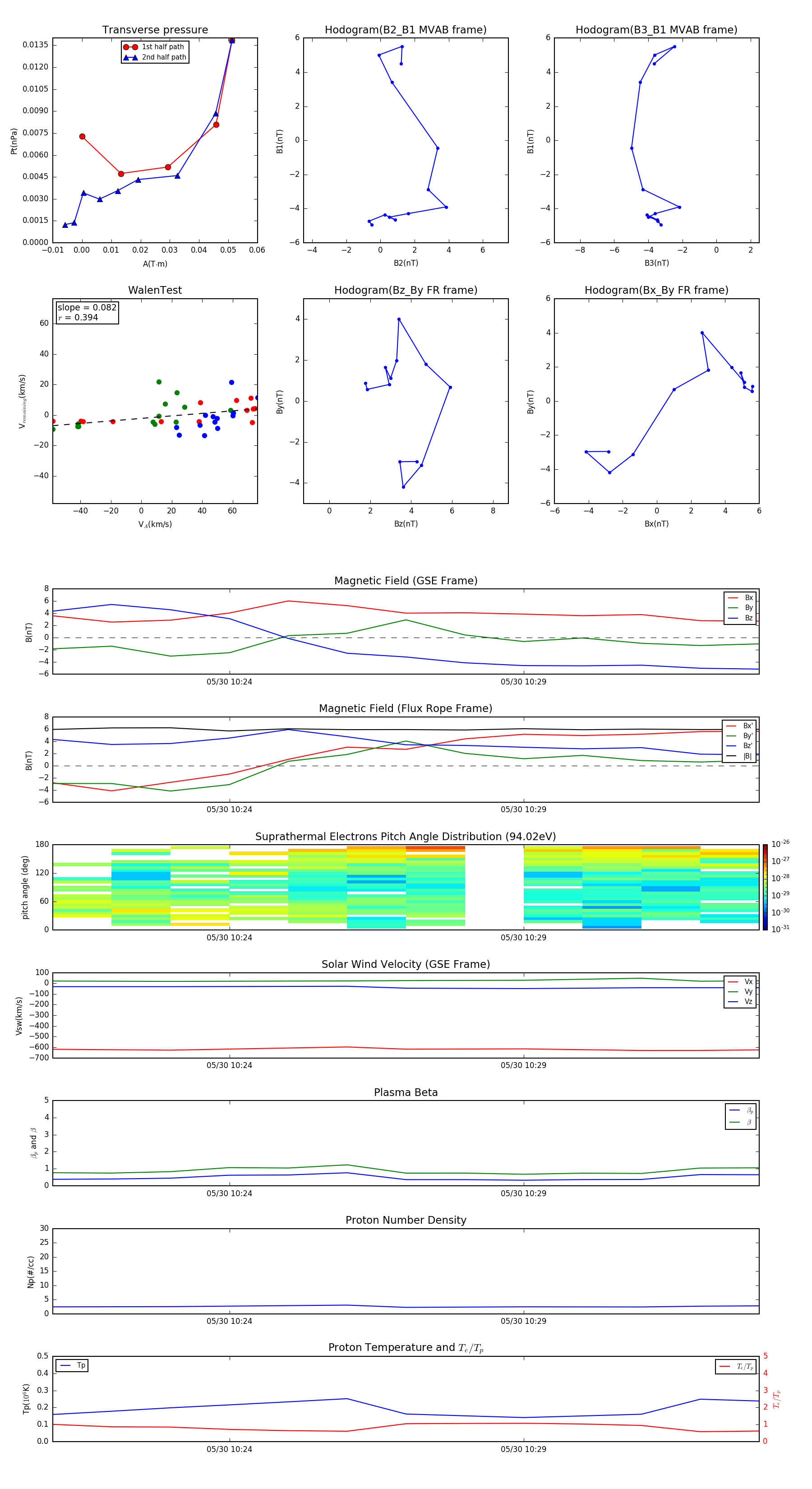
Flux Rope Event 2000-05-30 10:21 ~ 2000-05-30 10:33 (13 minutes)


plot