HOME   LIST
‹–   –›

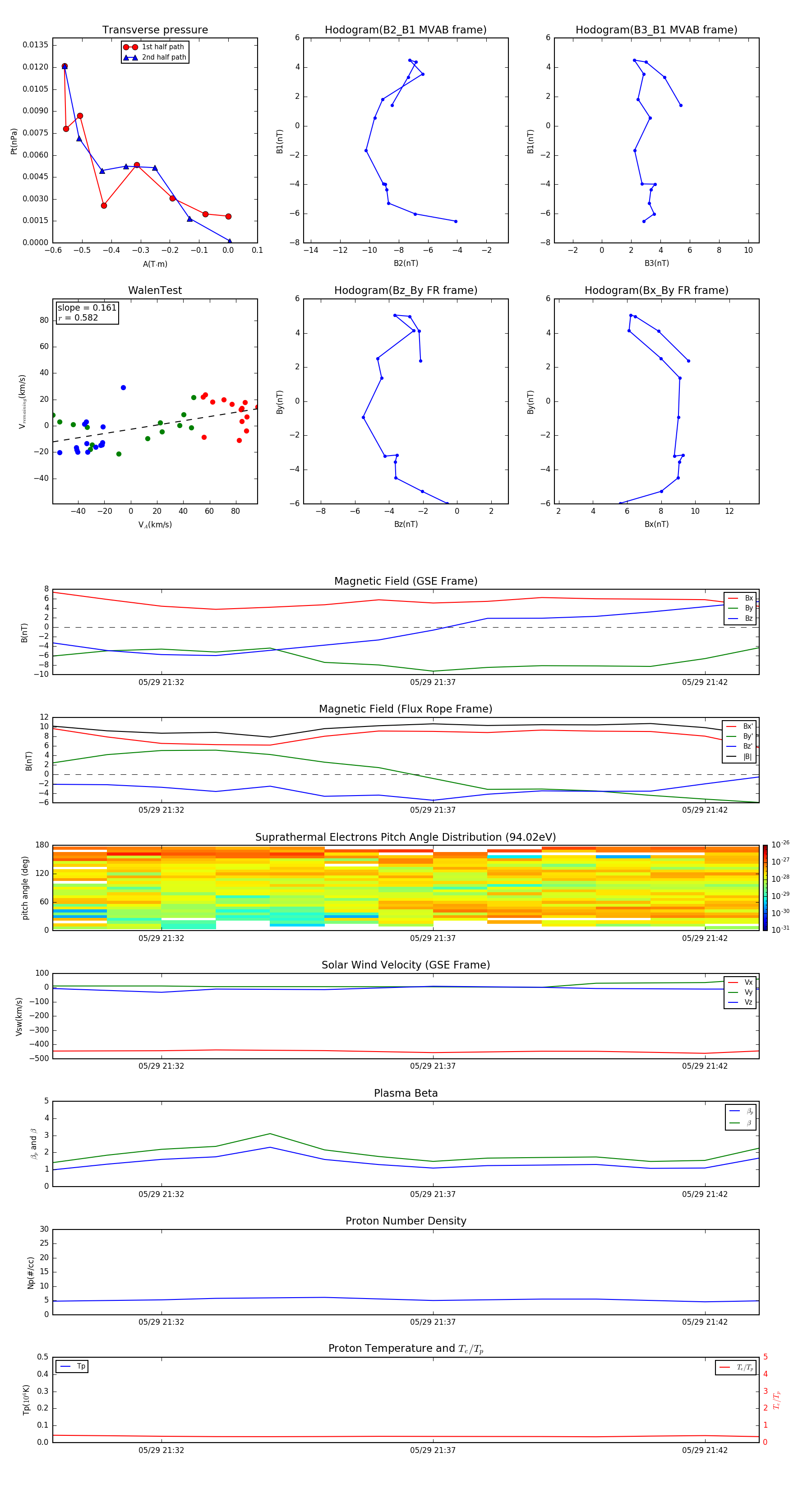
Flux Rope in 2000

Flux Rope Event 2000-05-29 21:30 ~ 2000-05-29 21:43 (14 minutes)


plot