HOME   LIST
‹–   –›

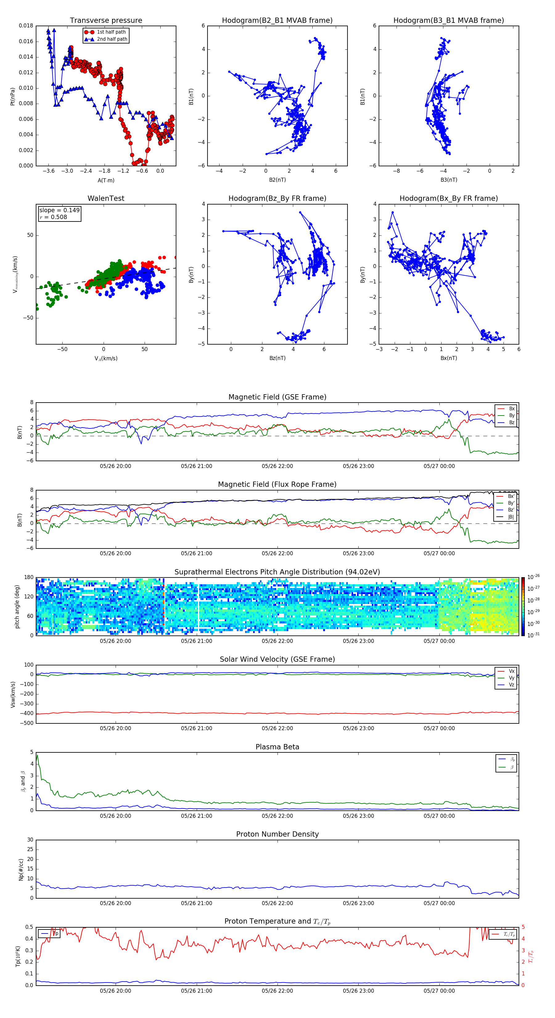
Flux Rope in 2000

Flux Rope Event 2000-05-26 19:01 ~ 2000-05-27 00:59 (359 minutes)


plot