HOME   LIST
‹–   –›

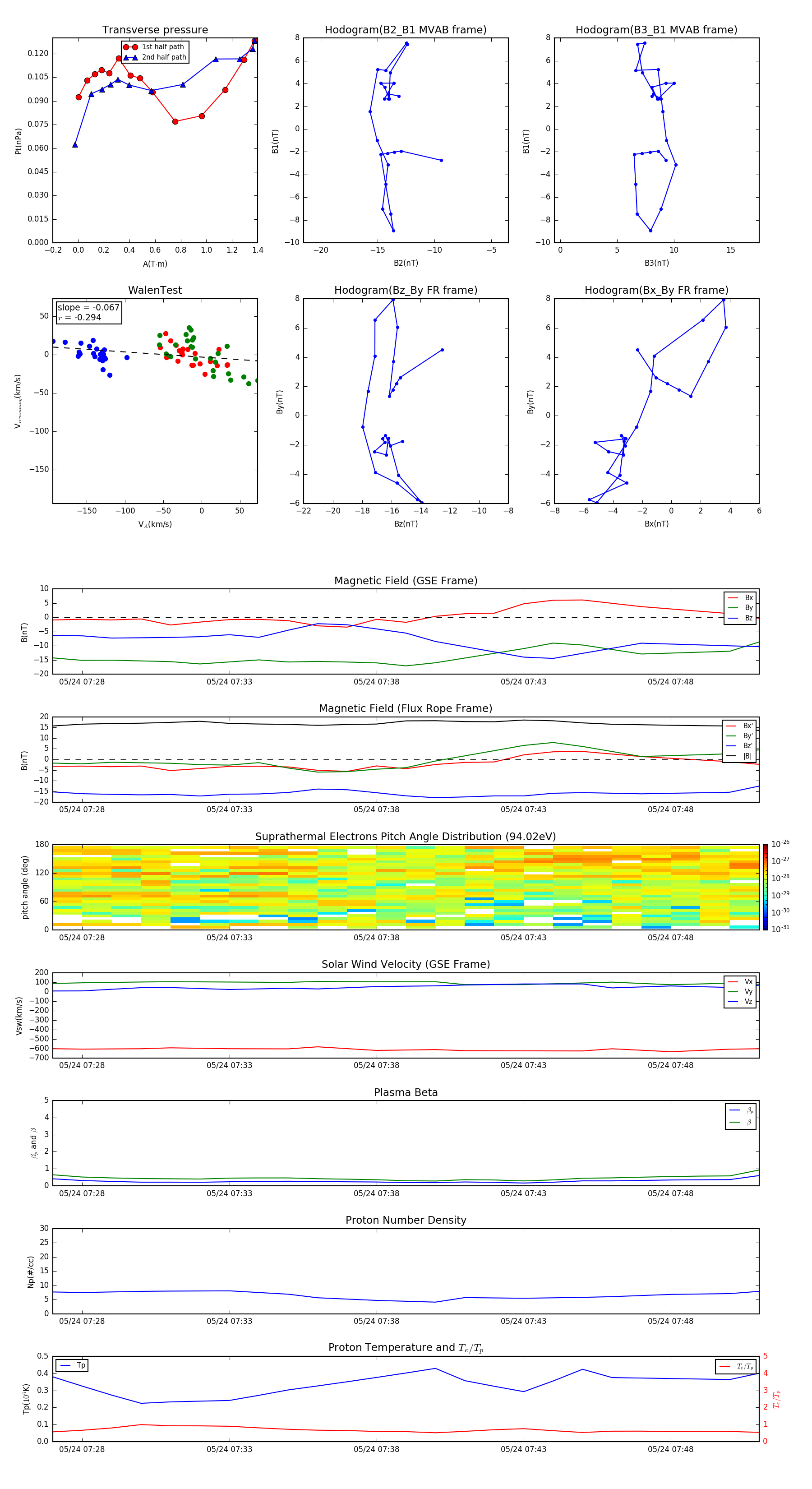
Flux Rope in 2000

Flux Rope Event 2000-05-24 07:27 ~ 2000-05-24 07:51 (25 minutes)


plot