HOME   LIST
‹–   –›

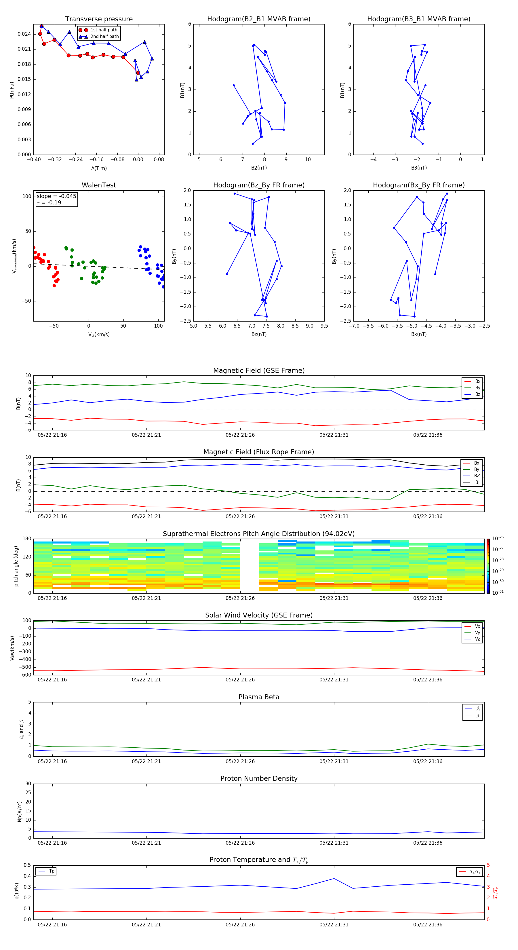
Flux Rope in 2000

Flux Rope Event 2000-05-22 21:15 ~ 2000-05-22 21:39 (25 minutes)


plot