HOME   LIST
‹–   –›

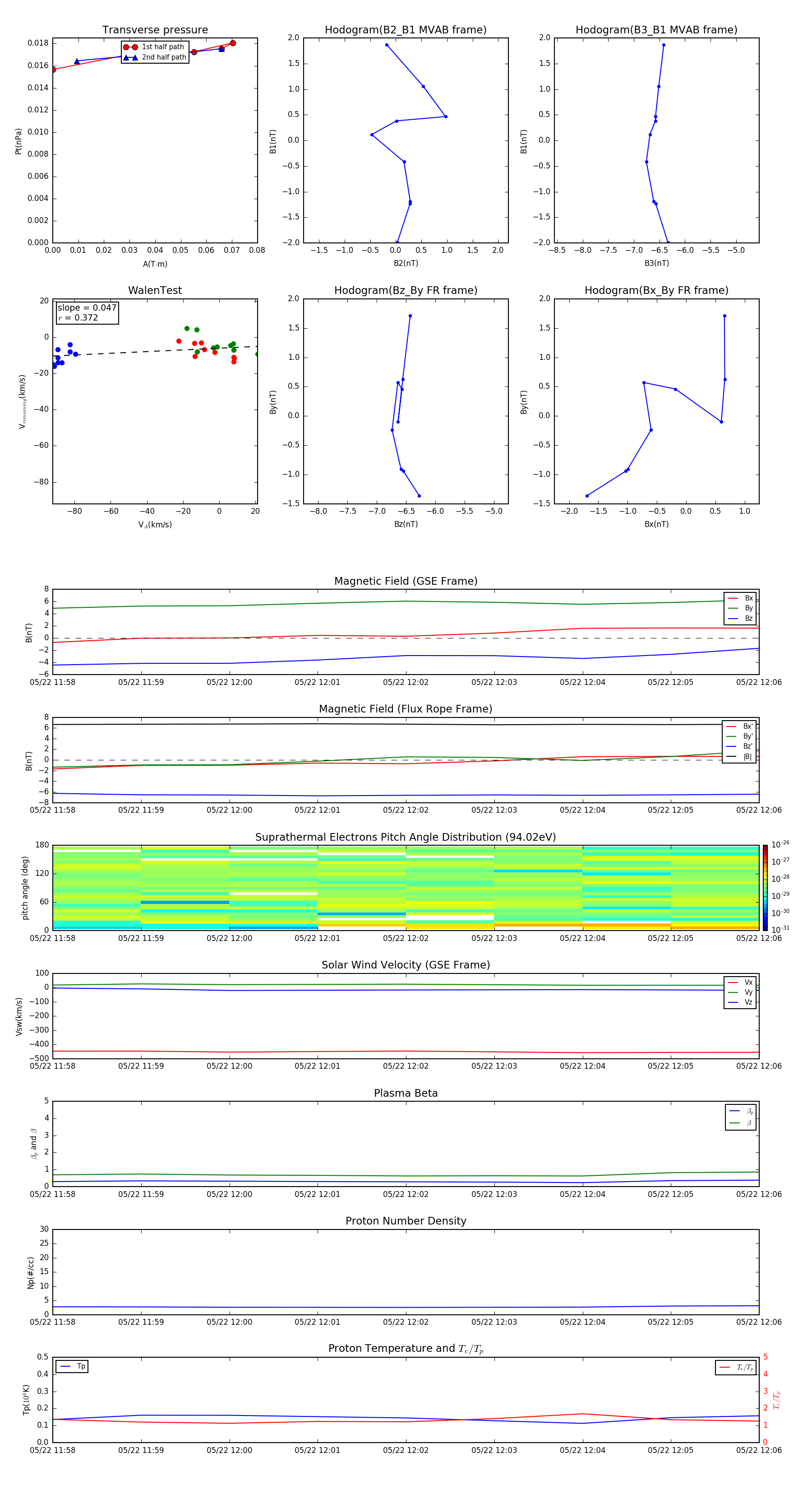
Flux Rope in 2000

Flux Rope Event 2000-05-22 11:58 ~ 2000-05-22 12:06 (9 minutes)


plot