HOME   LIST
‹–   –›

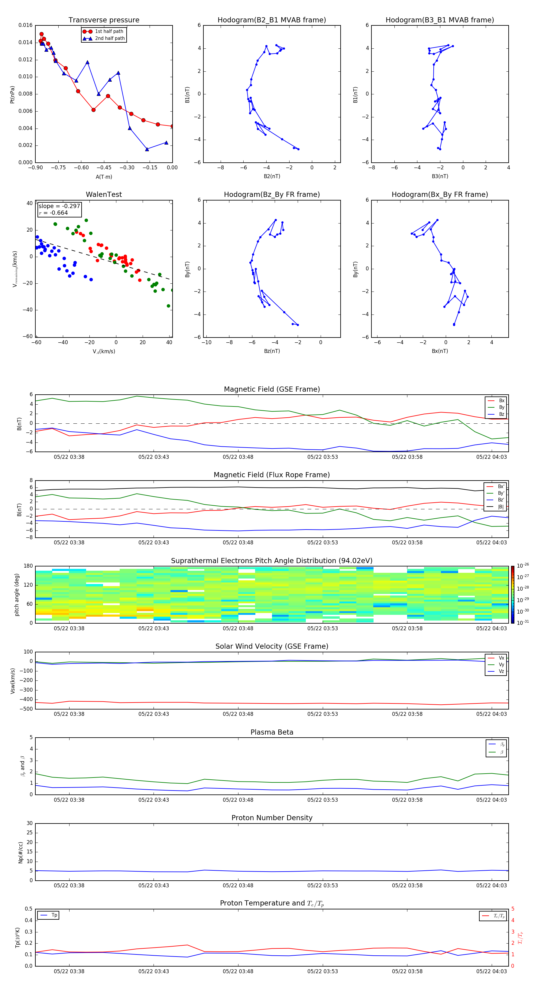
Flux Rope in 2000

Flux Rope Event 2000-05-22 03:36 ~ 2000-05-22 04:04 (29 minutes)


plot